HOME   LIST
‹–   –›

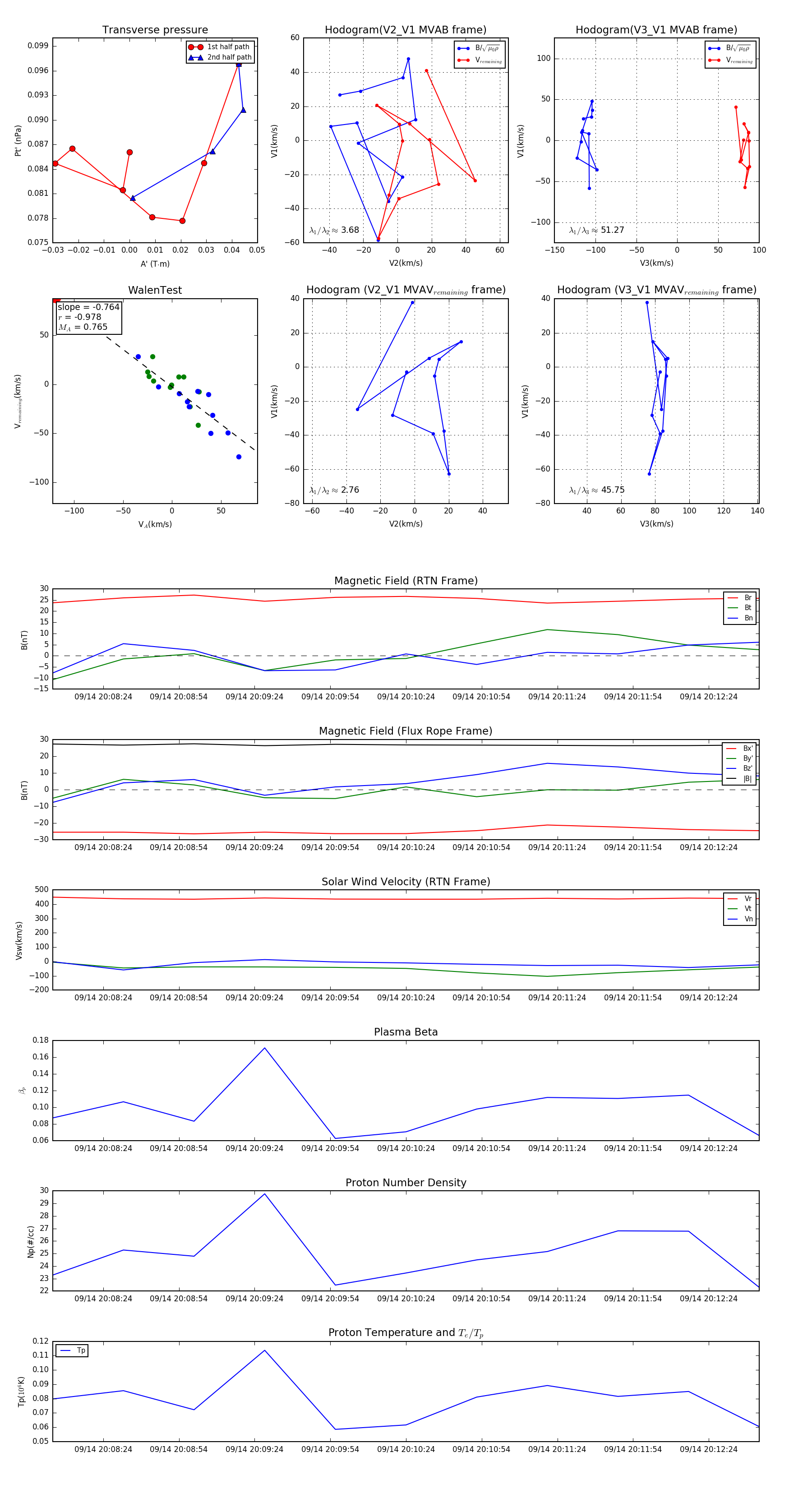
Flux Rope in 2024

Flux Rope Event 2024-09-14 20:08:04 ~ 2024-09-14 20:12:44 (281 seconds)


plot