HOME   LIST
‹–   –›

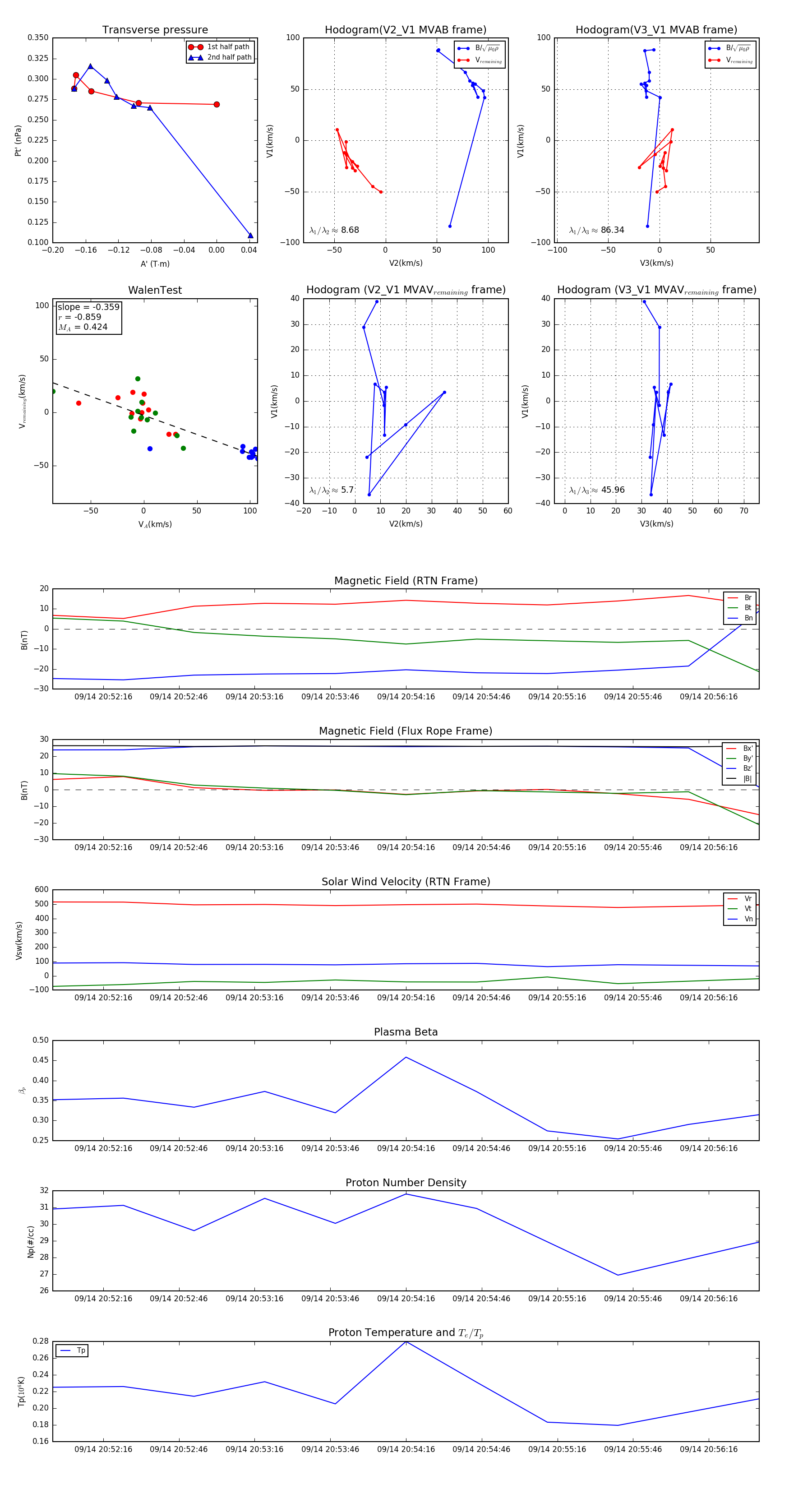
Flux Rope in 2024

Flux Rope Event 2024-09-14 20:51:56 ~ 2024-09-14 20:56:36 (281 seconds)


plot