HOME   LIST
‹–   –›

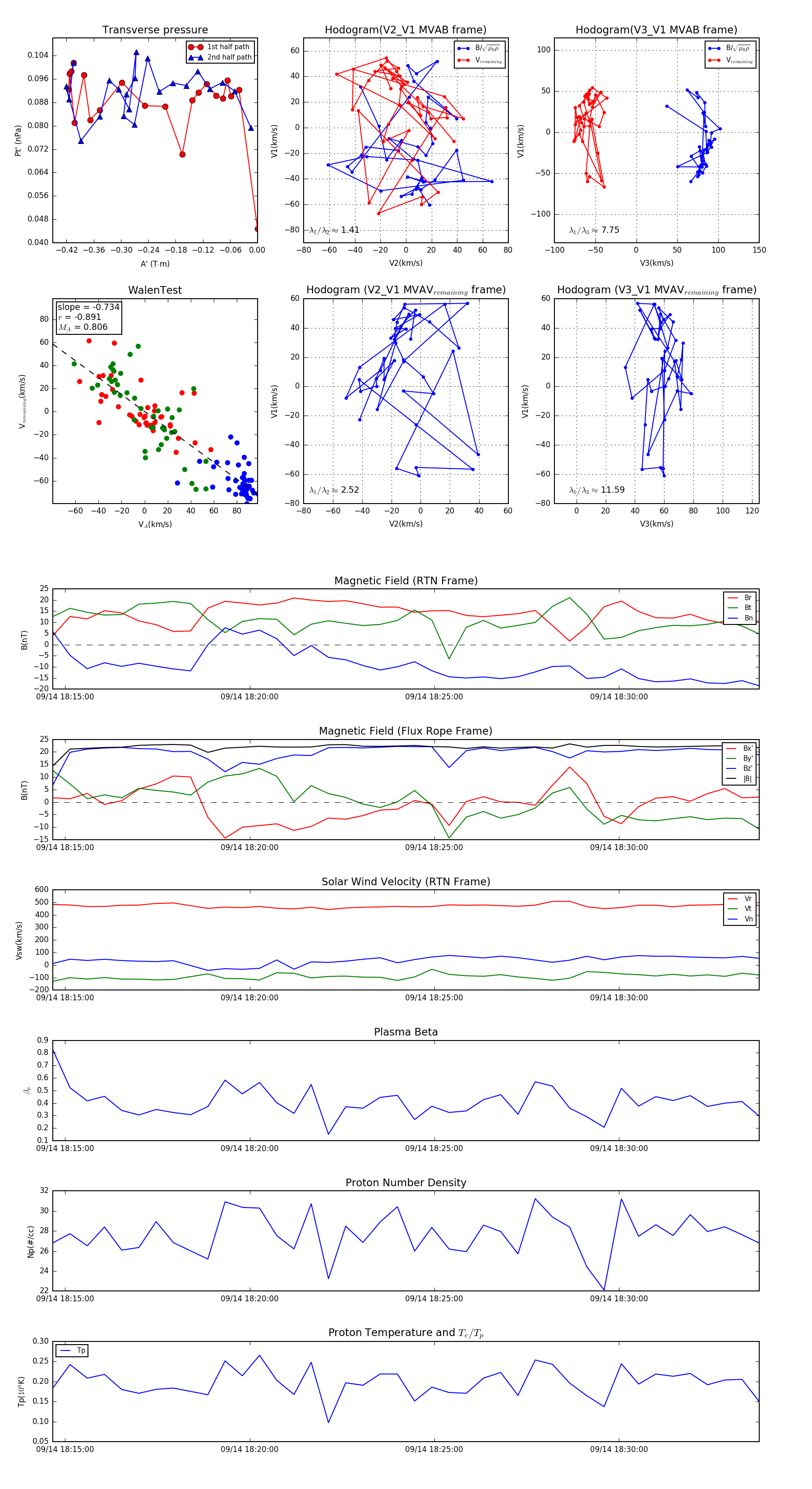
Flux Rope in 2024

Flux Rope Event 2024-09-14 18:14:40 ~ 2024-09-14 18:33:48 (1149 seconds)


plot