HOME   LIST
‹–   –›

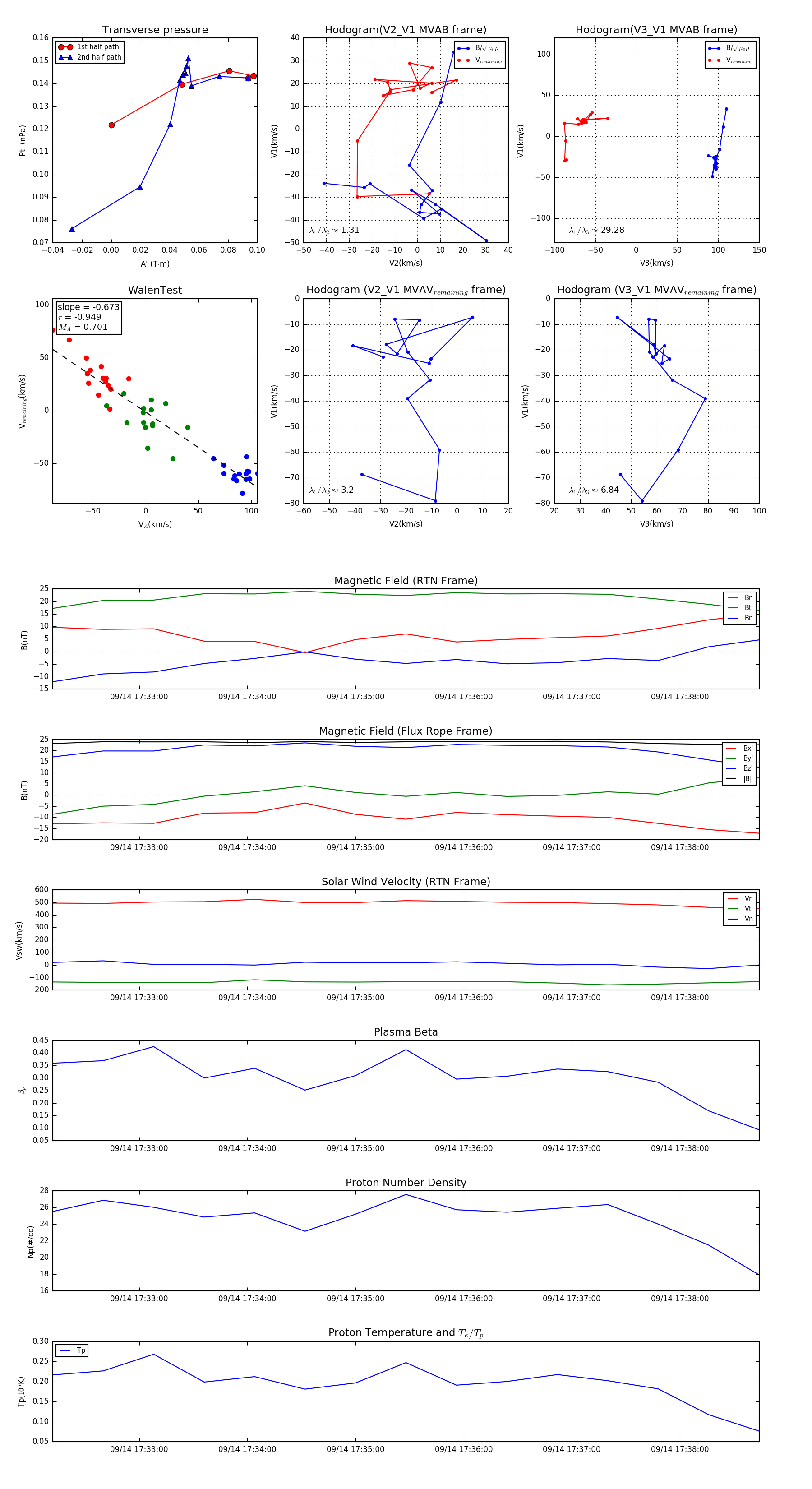
Flux Rope in 2024

Flux Rope Event 2024-09-14 17:32:12 ~ 2024-09-14 17:38:44 (393 seconds)


plot