HOME   LIST
‹–   –›

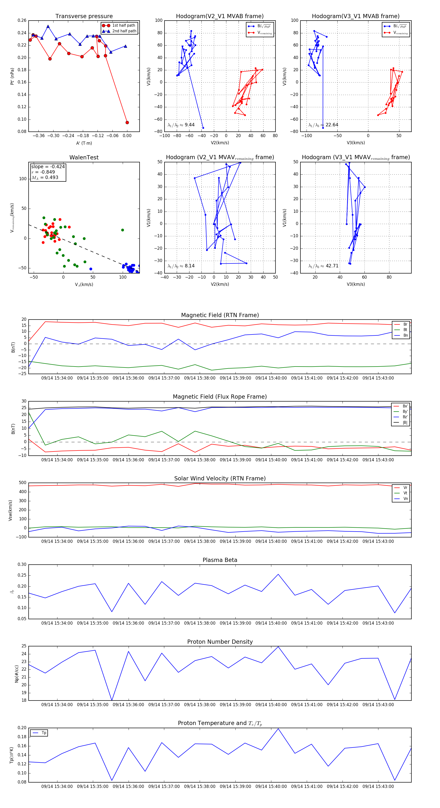
Flux Rope in 2024

Flux Rope Event 2024-09-14 15:33:12 ~ 2024-09-14 15:43:56 (645 seconds)


plot