HOME   LIST
‹–   –›

Flux Rope in 2024

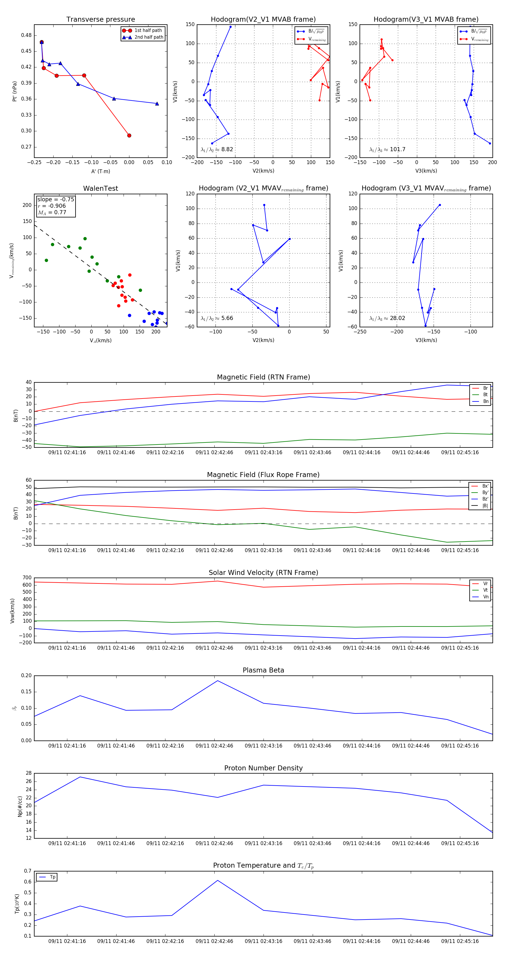
Flux Rope Event 2024-09-11 02:40:56 ~ 2024-09-11 02:45:36 (281 seconds)


plot