HOME   LIST
‹–   –›

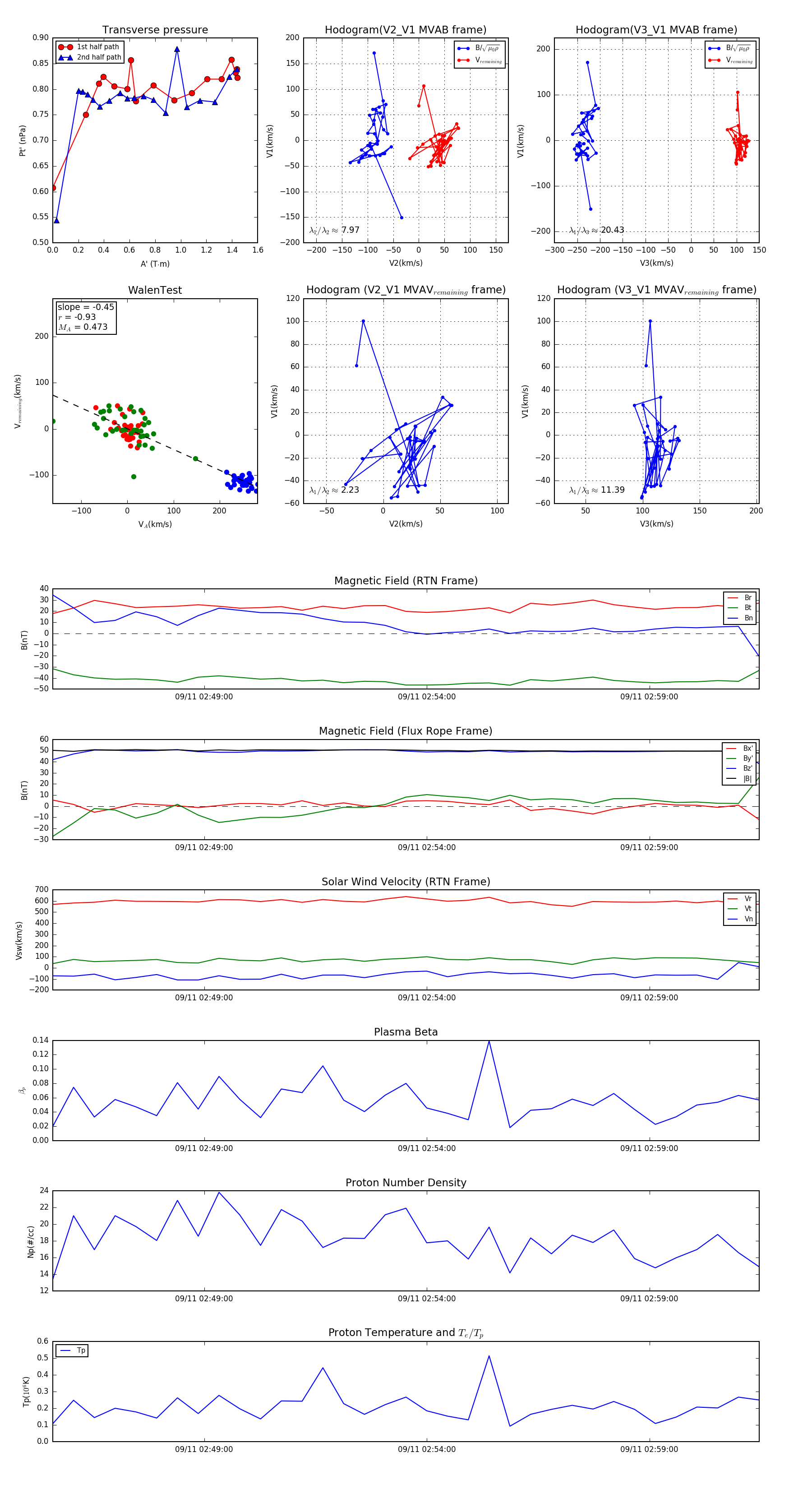
Flux Rope in 2024

Flux Rope Event 2024-09-11 02:45:36 ~ 2024-09-11 03:01:28 (953 seconds)


plot