HOME   LIST
‹–   –›

Flux Rope in 2024

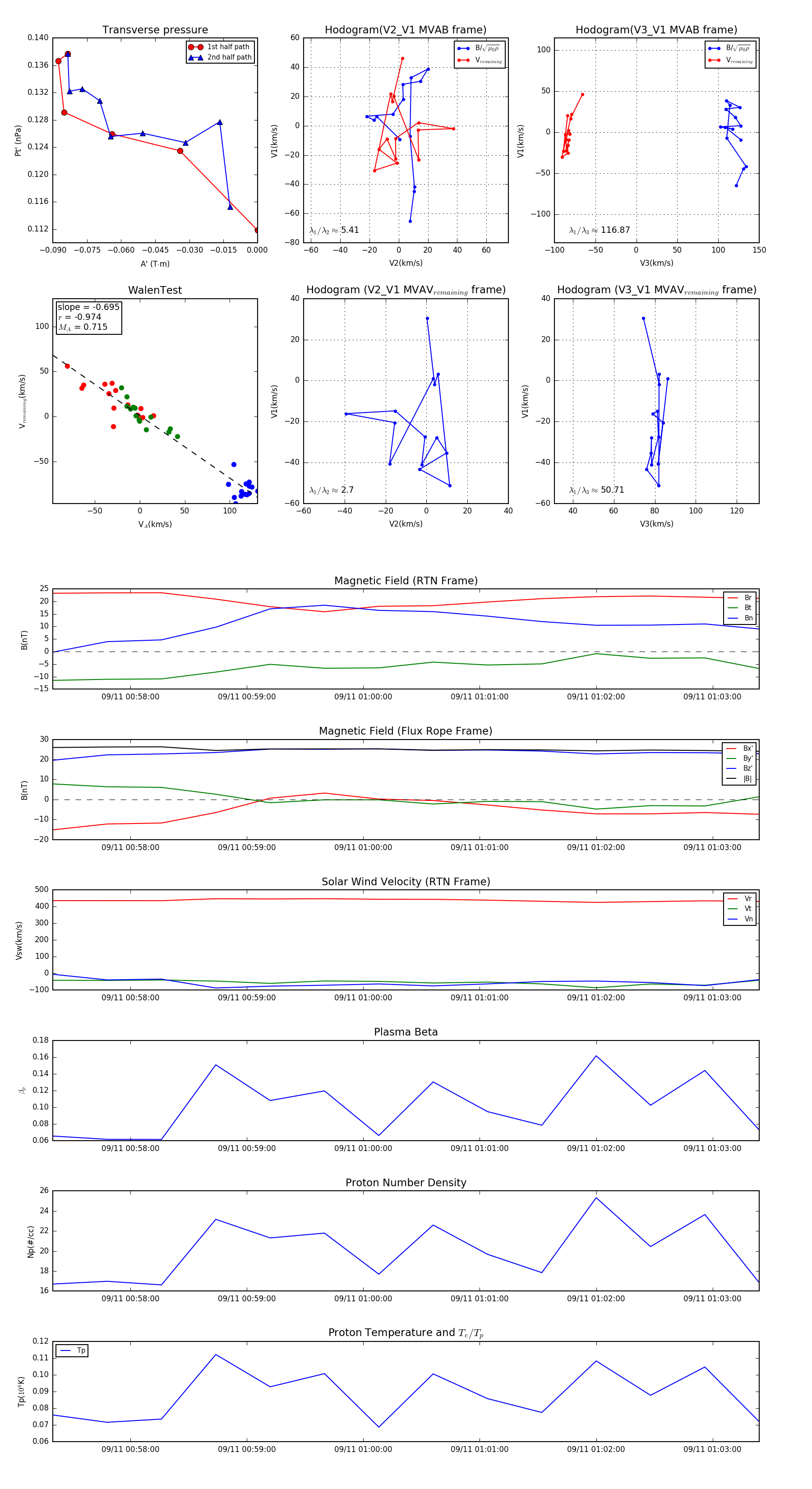
Flux Rope Event 2024-09-11 00:57:20 ~ 2024-09-11 01:03:24 (365 seconds)


plot