HOME   LIST
‹–   –›

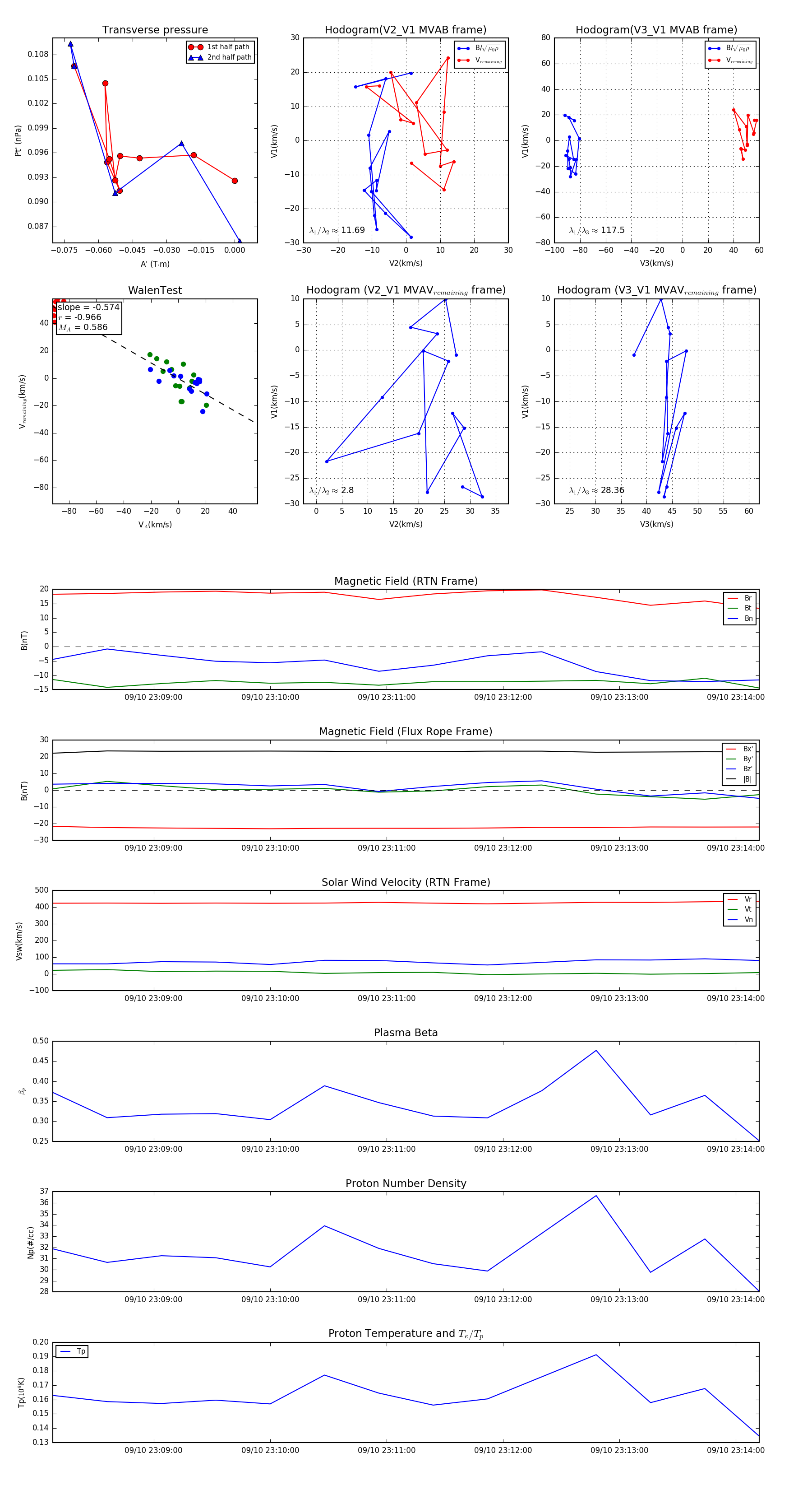
Flux Rope in 2024

Flux Rope Event 2024-09-10 23:08:08 ~ 2024-09-10 23:14:12 (365 seconds)


plot