HOME   LIST
‹–   –›

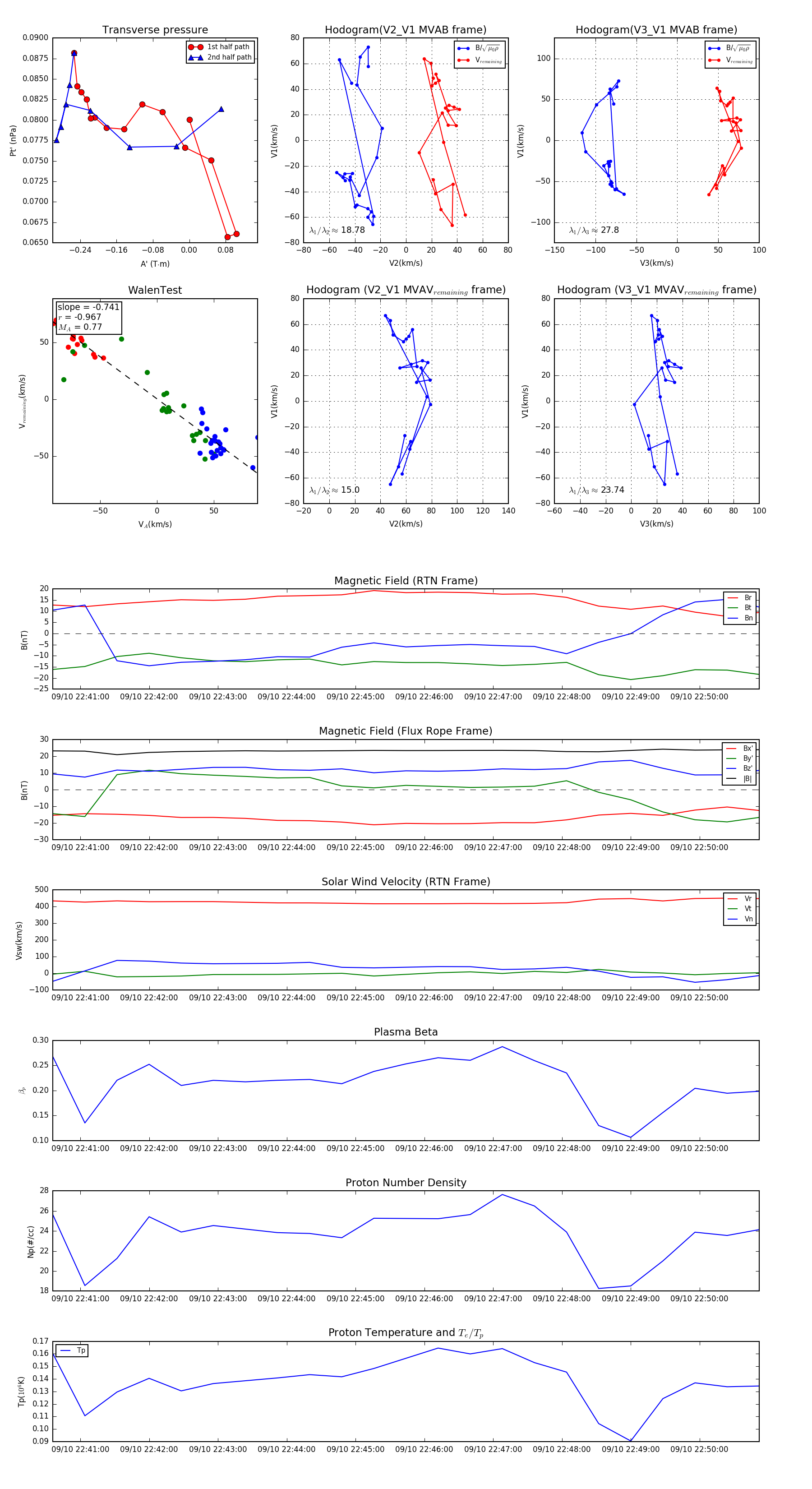
Flux Rope in 2024

Flux Rope Event 2024-09-10 22:40:36 ~ 2024-09-10 22:50:52 (617 seconds)


plot