HOME   LIST
‹–   –›

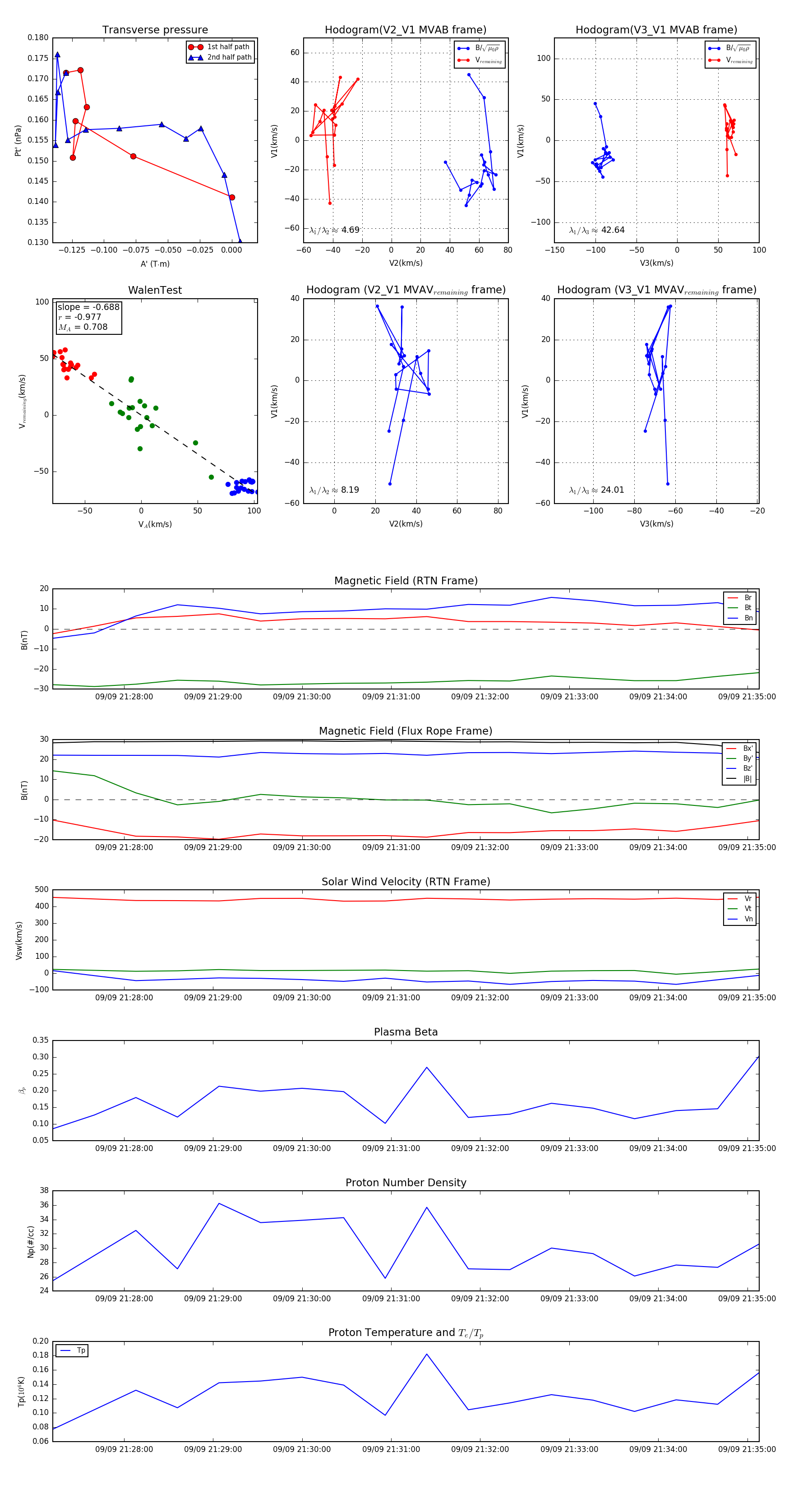
Flux Rope in 2024

Flux Rope Event 2024-09-09 21:27:12 ~ 2024-09-09 21:35:08 (477 seconds)


plot