HOME   LIST
‹–   –›

Flux Rope in 2024

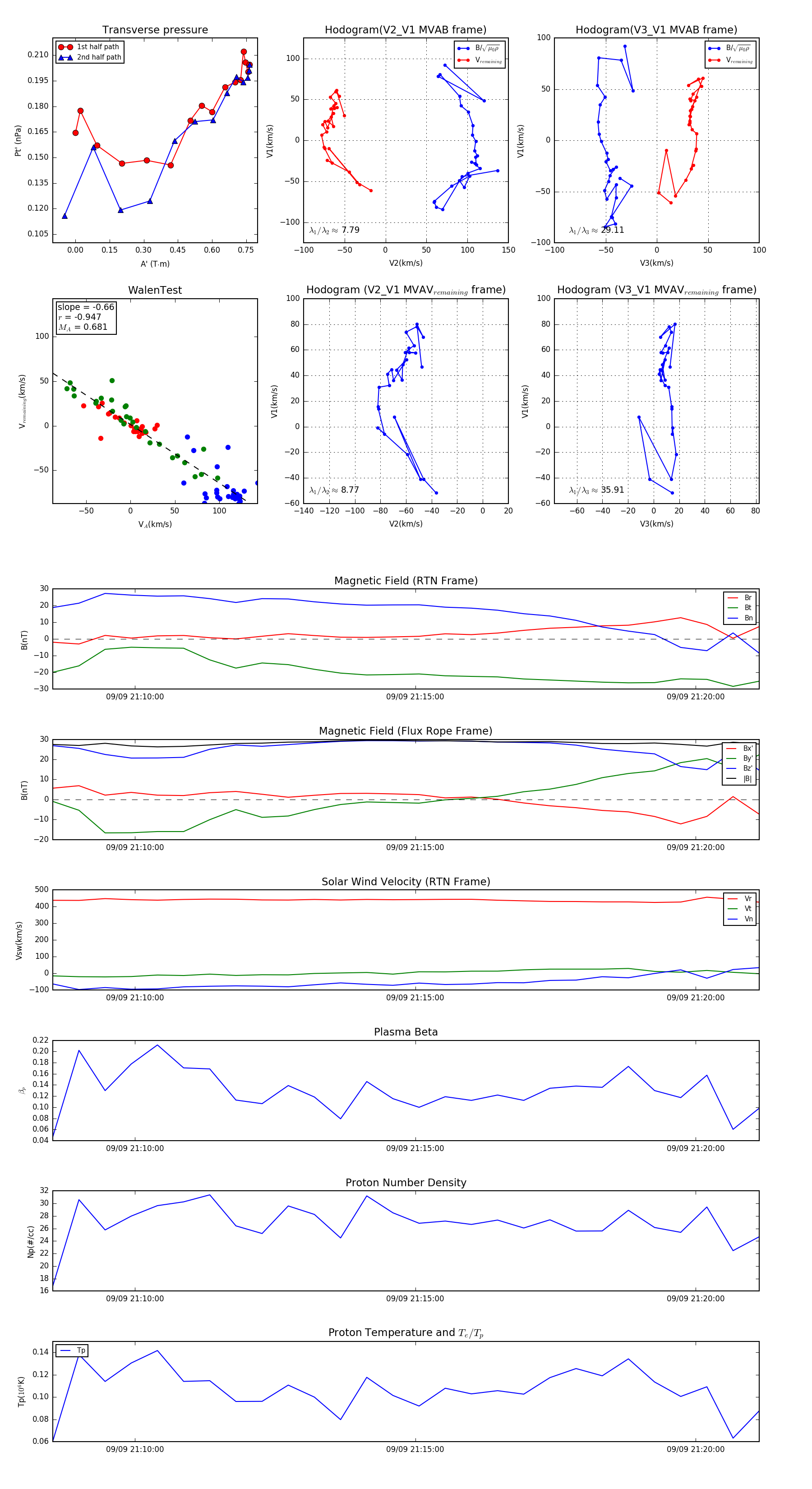
Flux Rope Event 2024-09-09 21:08:32 ~ 2024-09-09 21:21:08 (757 seconds)


plot