HOME   LIST
‹–   –›

Flux Rope in 2024

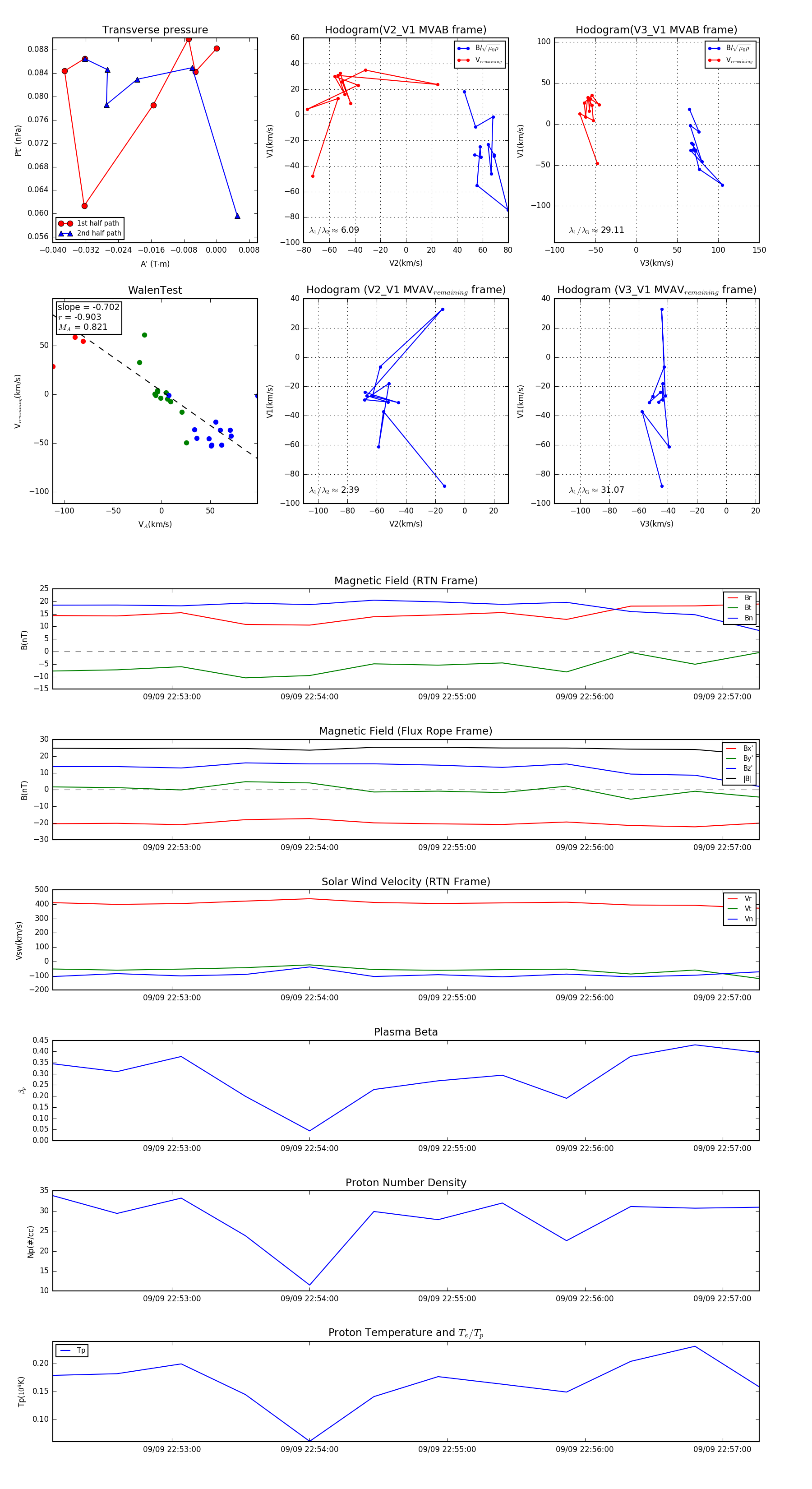
Flux Rope Event 2024-09-09 22:52:08 ~ 2024-09-09 22:57:16 (309 seconds)


plot