HOME   LIST
‹–   –›

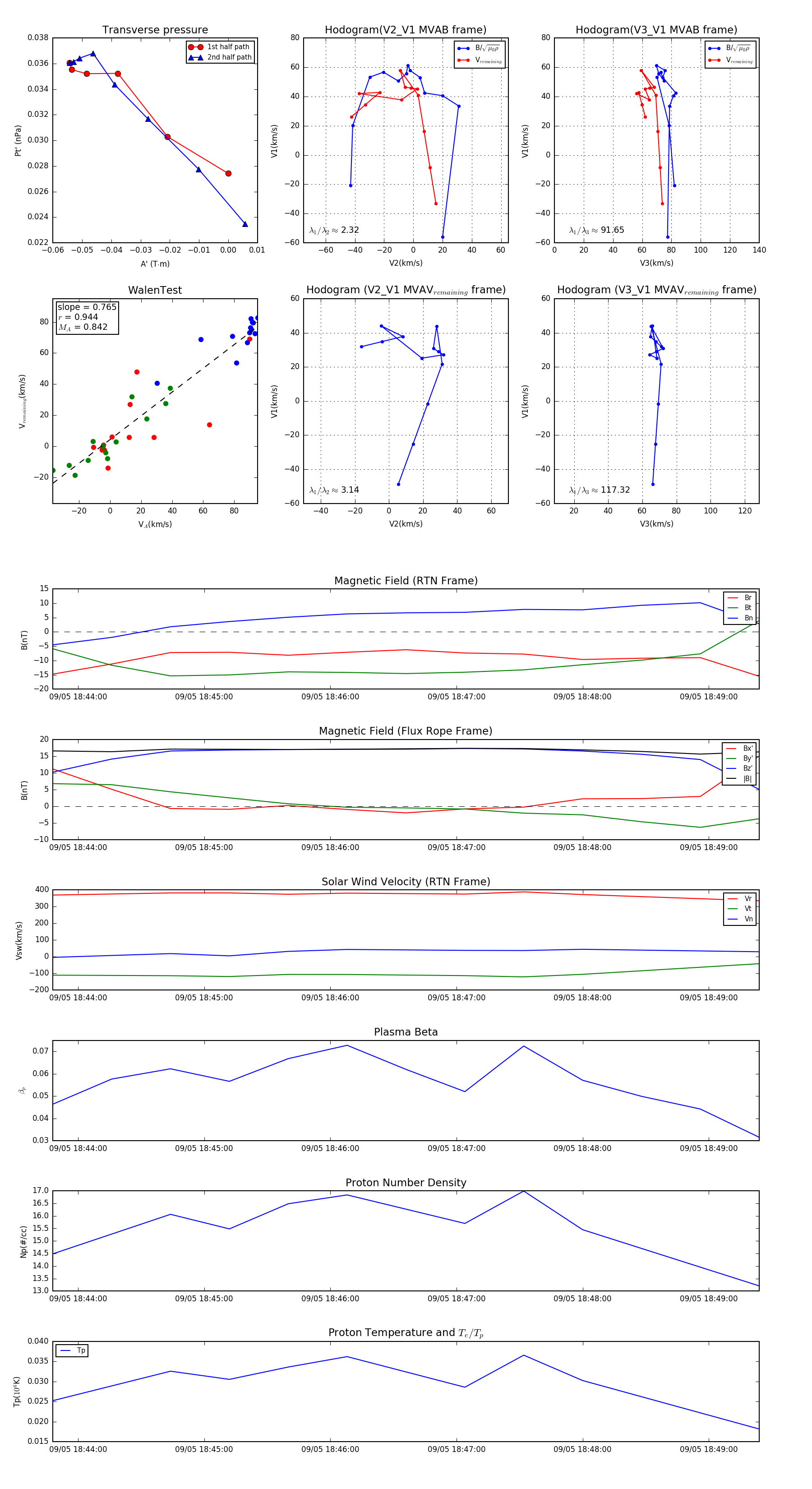
Flux Rope in 2024

Flux Rope Event 2024-09-05 18:43:48 ~ 2024-09-05 18:49:24 (337 seconds)


plot