HOME   LIST
‹–   –›

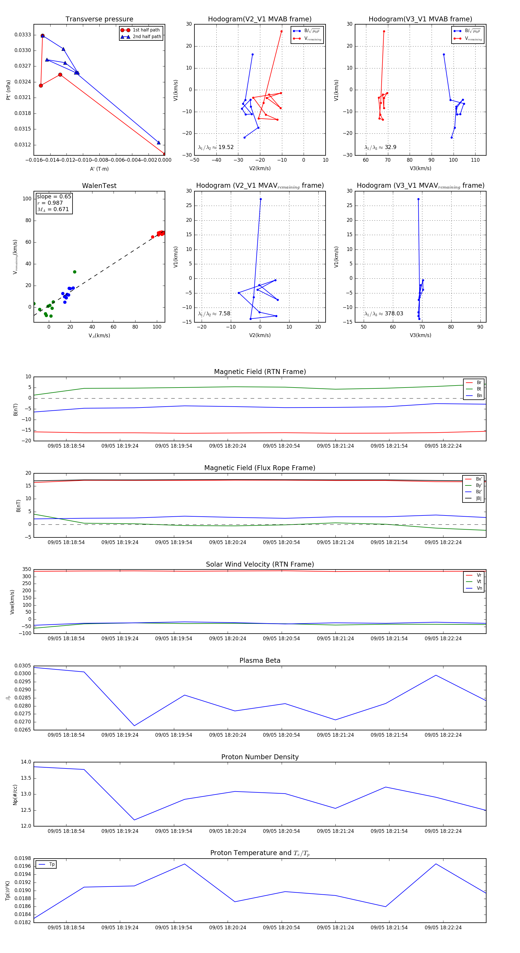
Flux Rope in 2024

Flux Rope Event 2024-09-05 18:18:36 ~ 2024-09-05 18:22:48 (253 seconds)


plot