HOME   LIST
‹–   –›

Flux Rope in 2024

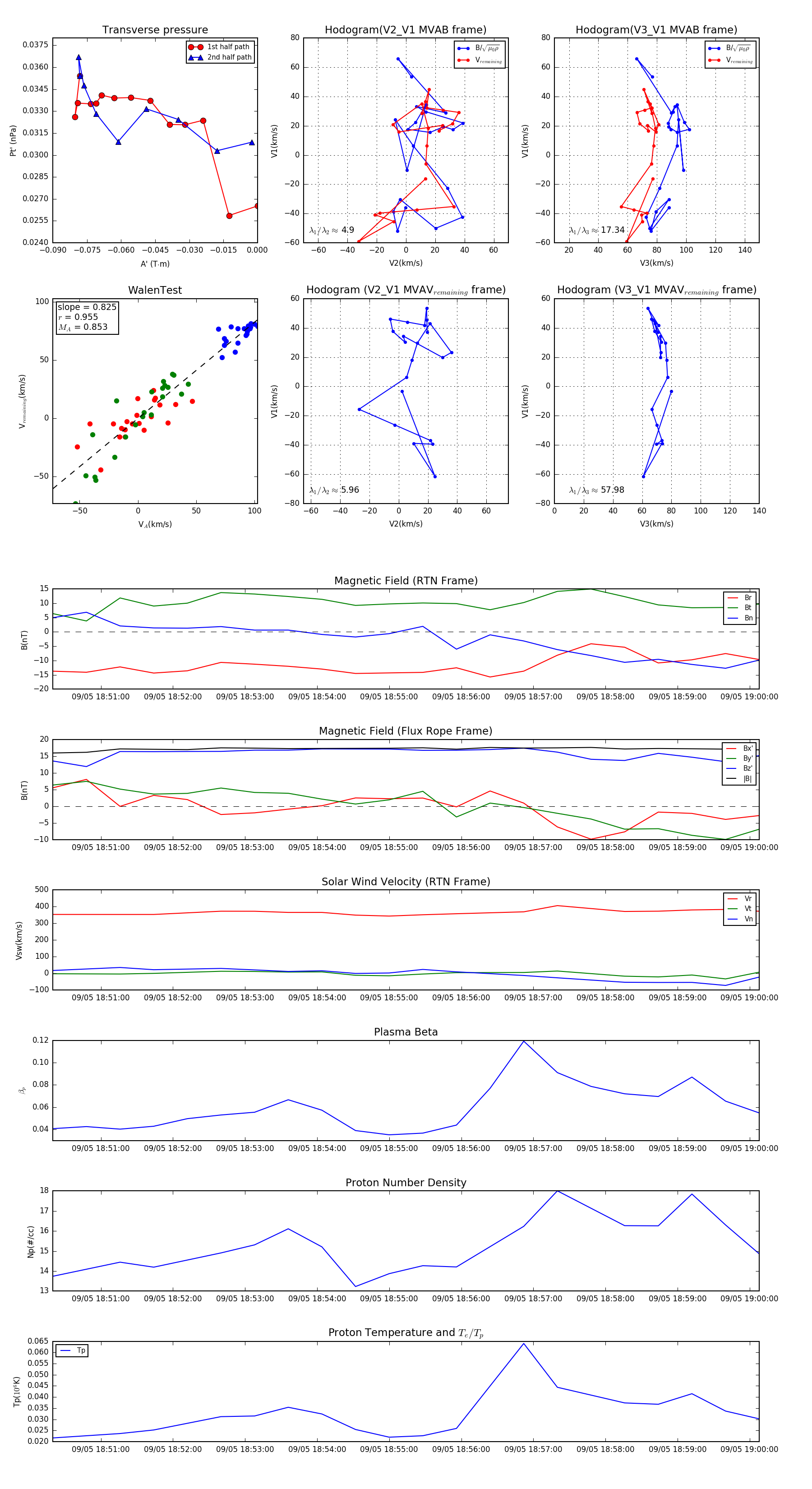
Flux Rope Event 2024-09-05 18:50:20 ~ 2024-09-05 19:00:08 (589 seconds)


plot