HOME   LIST
‹–   –›

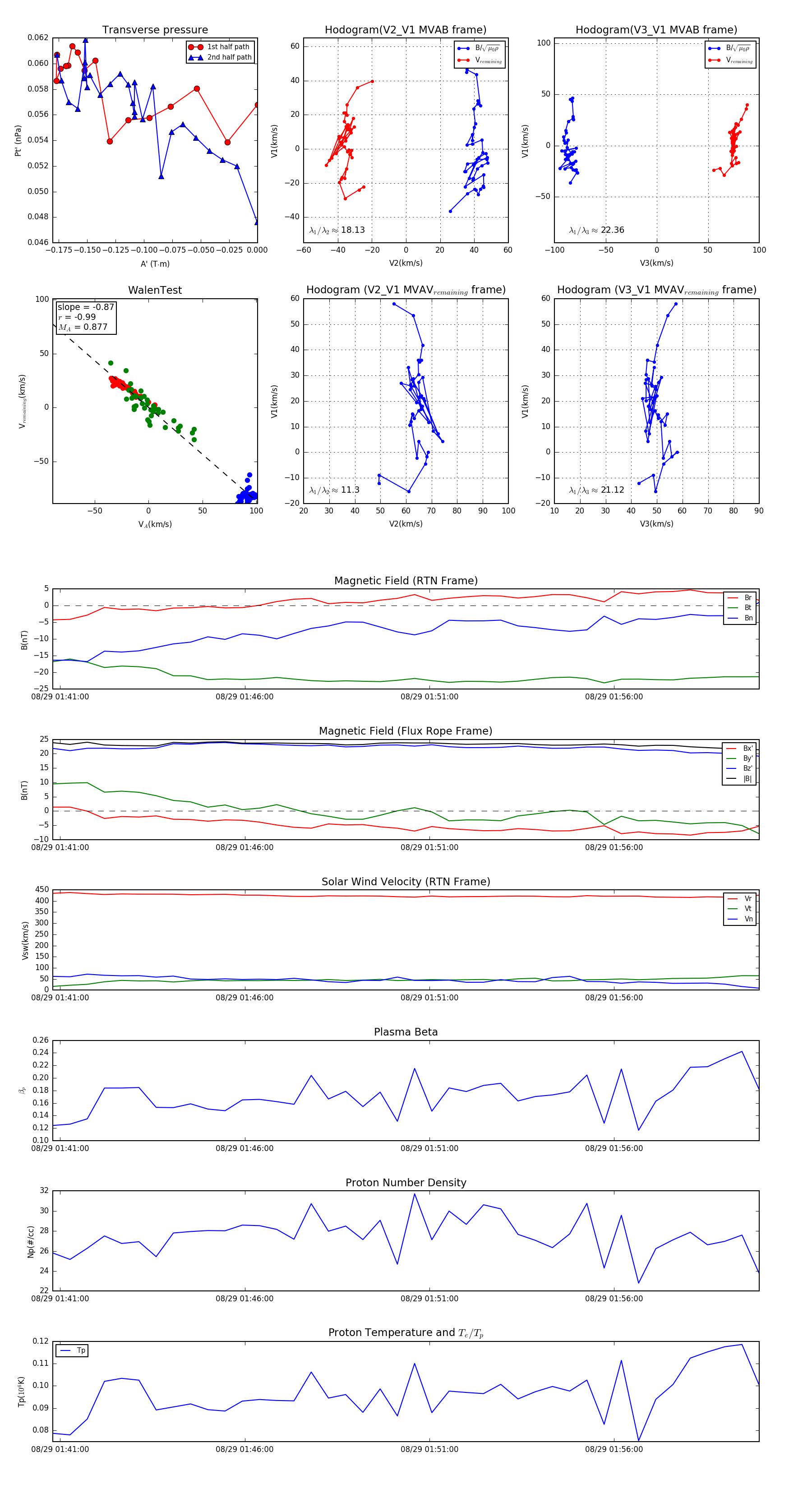
Flux Rope in 2024

Flux Rope Event 2024-08-29 01:40:48 ~ 2024-08-29 01:59:56 (1149 seconds)


plot