HOME   LIST
‹–   –›

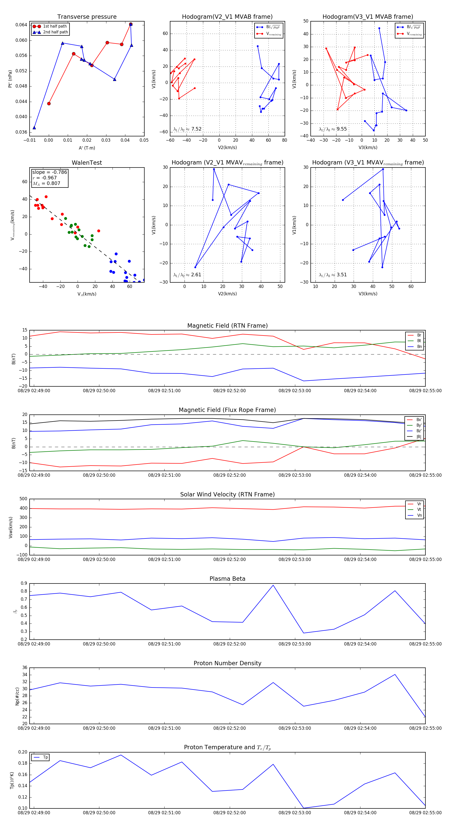
Flux Rope in 2024

Flux Rope Event 2024-08-29 02:48:56 ~ 2024-08-29 02:55:00 (365 seconds)


plot