HOME   LIST
‹–   –›

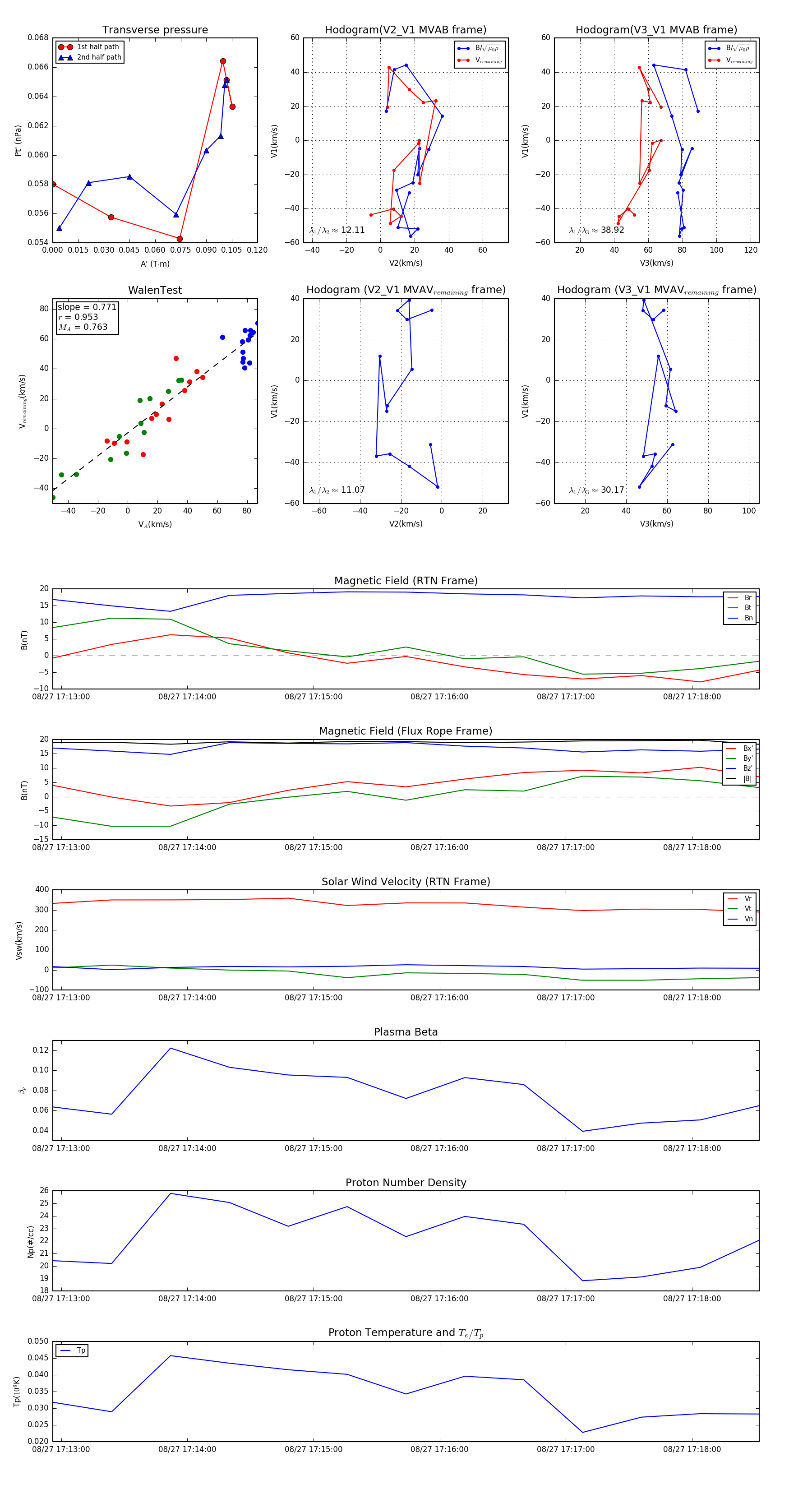
Flux Rope in 2024

Flux Rope Event 2024-08-27 17:12:56 ~ 2024-08-27 17:18:32 (337 seconds)


plot