HOME   LIST
‹–   –›

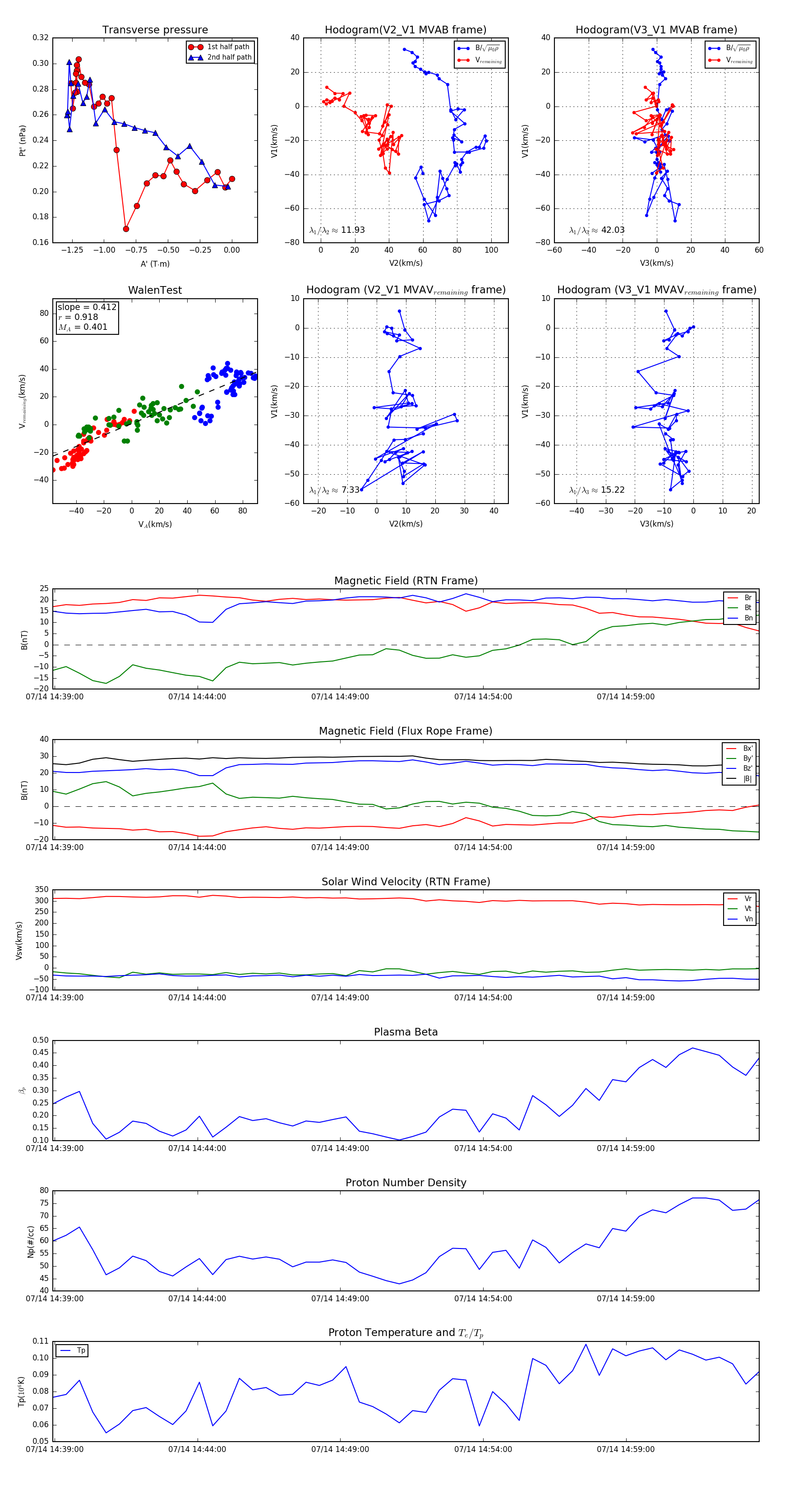
Flux Rope in 2024

Flux Rope Event 2024-07-14 14:38:56 ~ 2024-07-14 15:03:40 (1485 seconds)


plot