HOME   LIST
‹–   –›

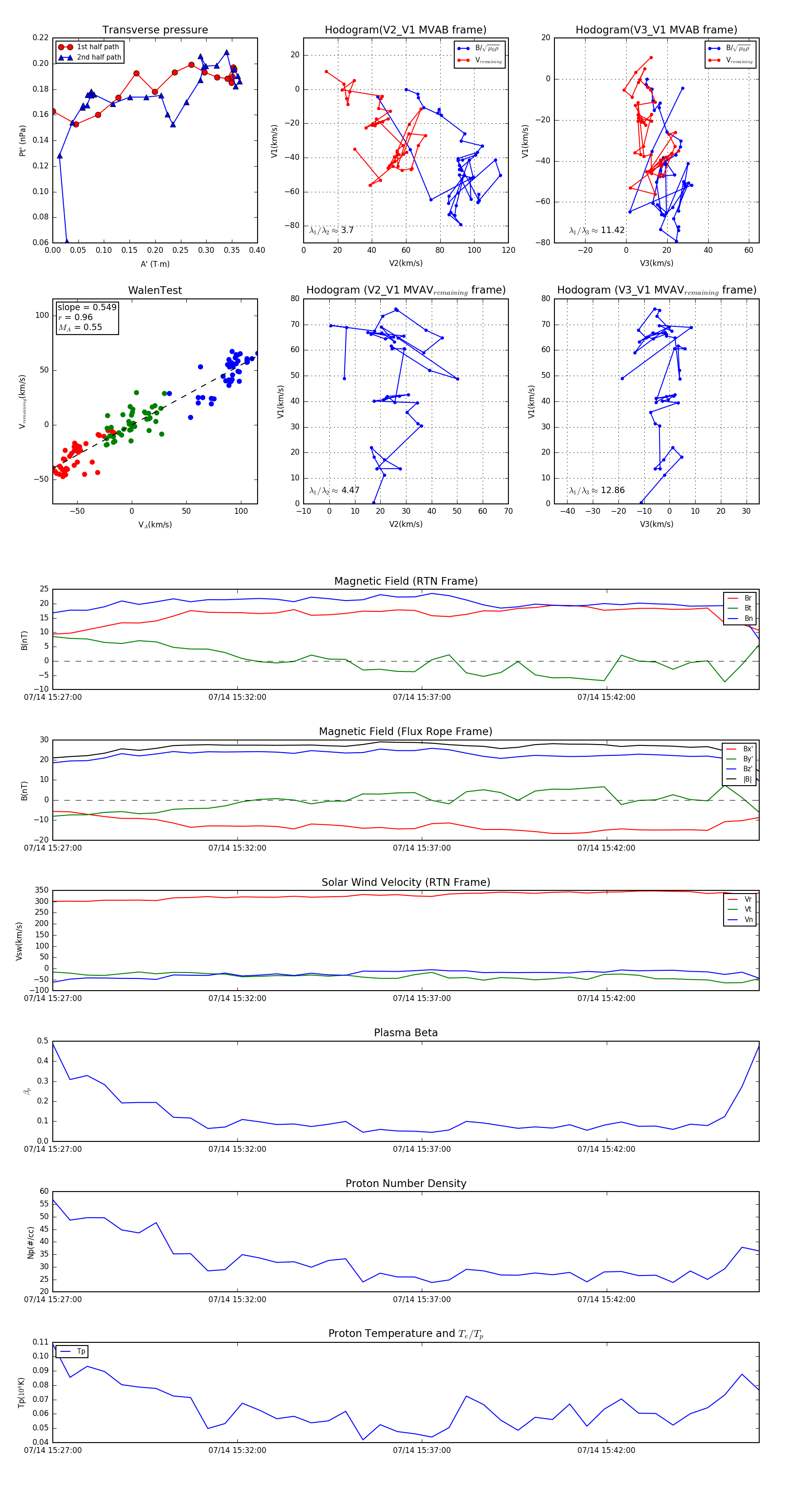
Flux Rope in 2024

Flux Rope Event 2024-07-14 15:27:00 ~ 2024-07-14 15:46:08 (1149 seconds)


plot