HOME   LIST
‹–   –›

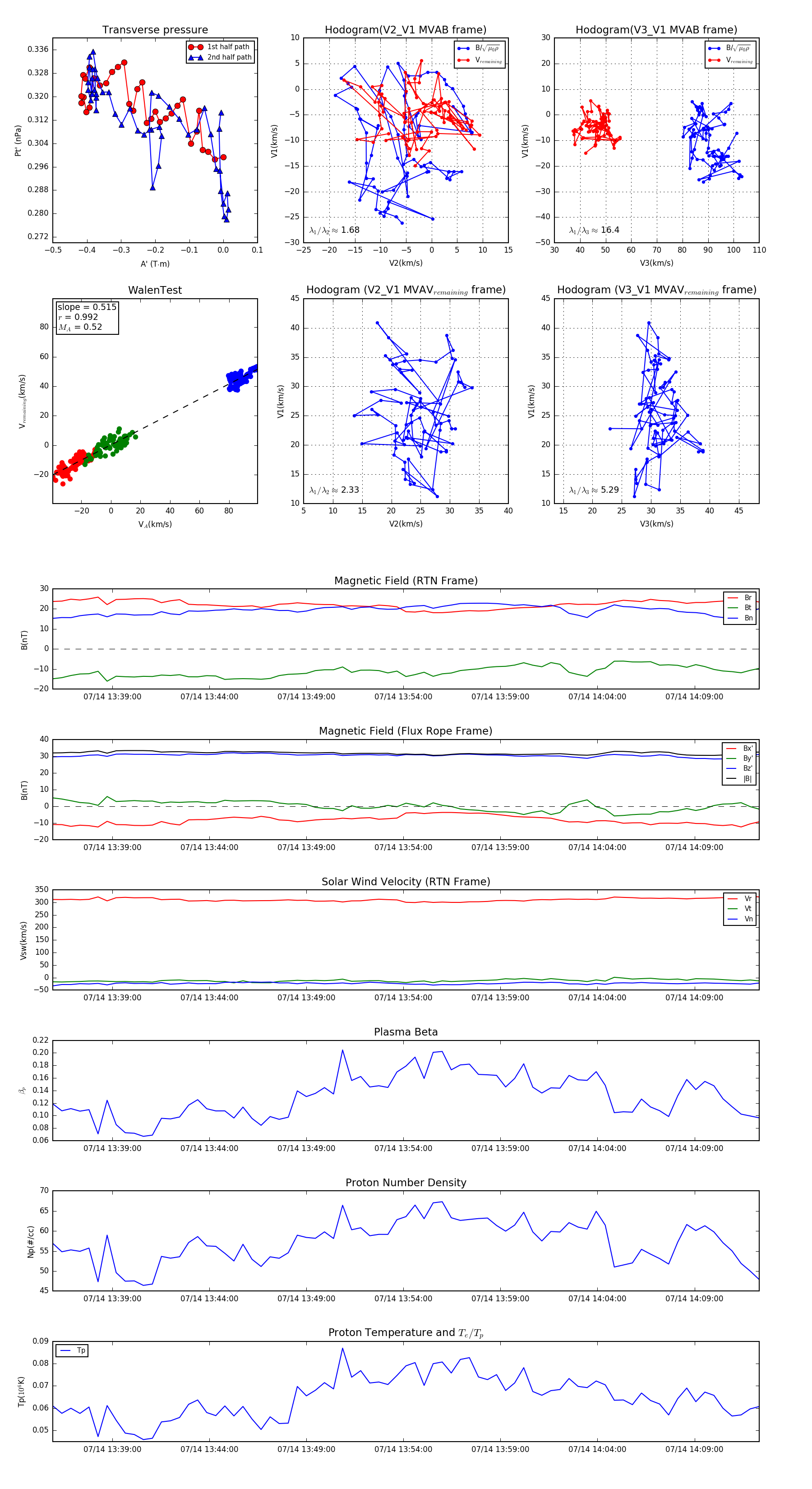
Flux Rope in 2024

Flux Rope Event 2024-07-14 13:35:56 ~ 2024-07-14 14:12:20 (2185 seconds)


plot