HOME   LIST
‹–   –›

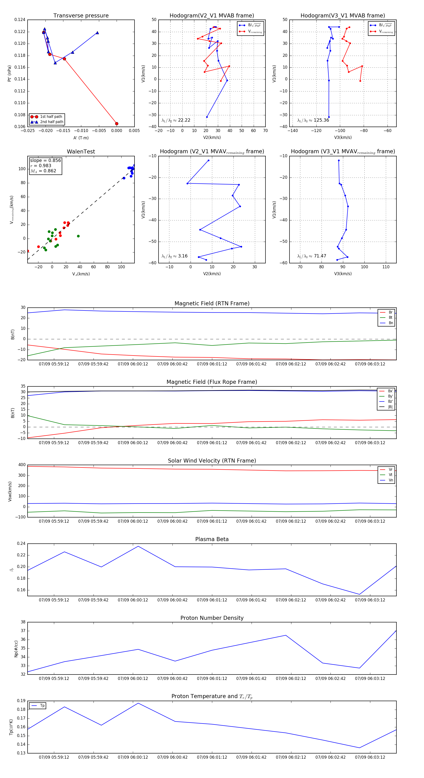
Flux Rope in 2024

Flux Rope Event 2024-07-09 05:58:52 ~ 2024-07-09 06:03:32 (281 seconds)


plot