HOME   LIST
‹–   –›

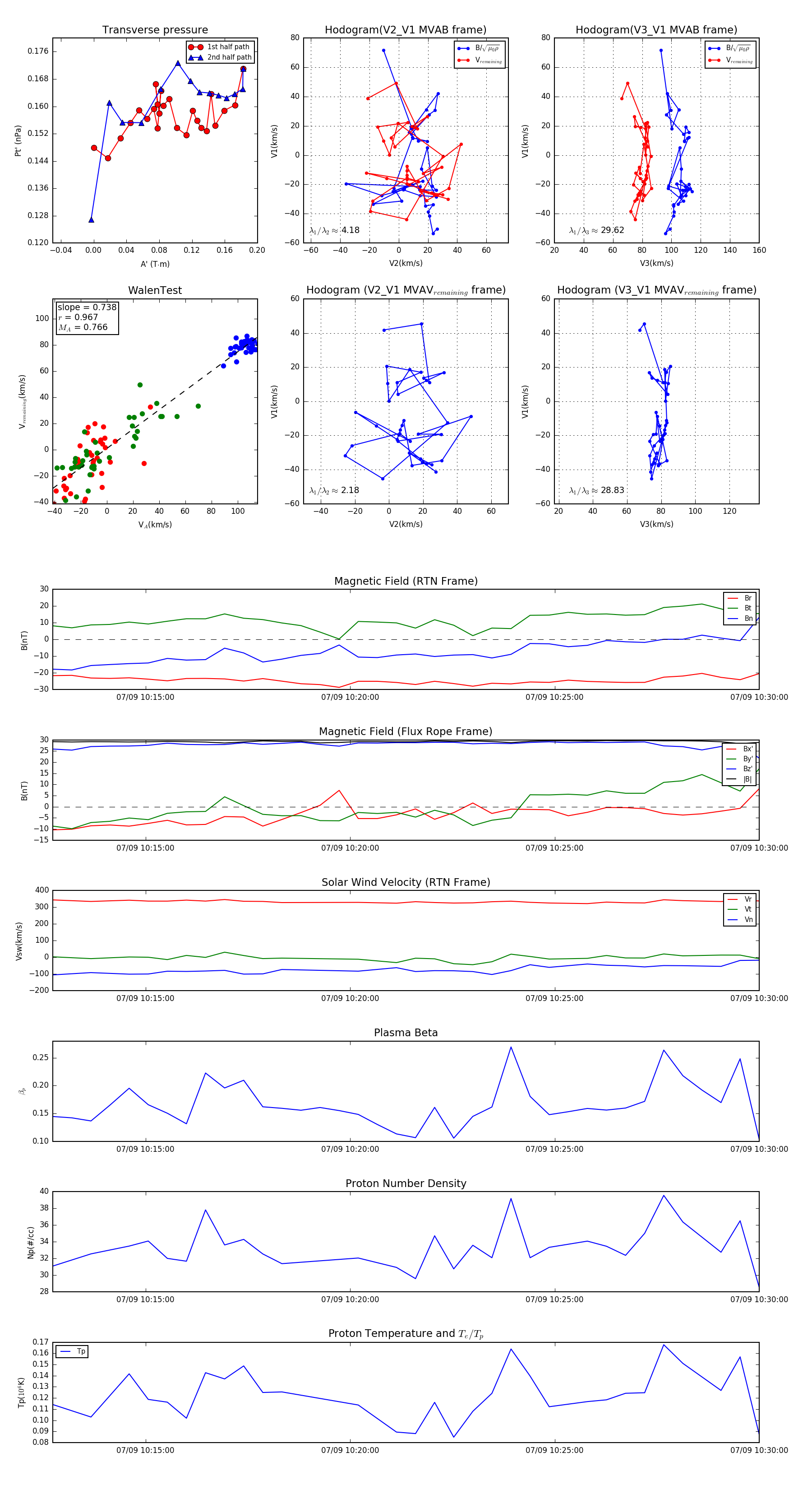
Flux Rope in 2024

Flux Rope Event 2024-07-09 10:12:44 ~ 2024-07-09 10:30:00 (1037 seconds)


plot