HOME   LIST
‹–   –›

Flux Rope in 2024

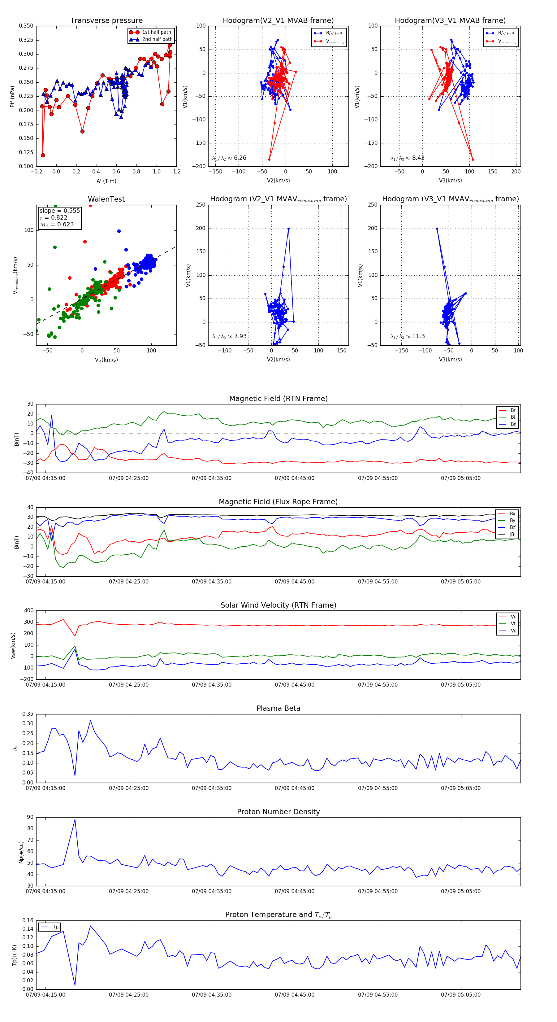
Flux Rope Event 2024-07-09 04:13:52 ~ 2024-07-09 05:12:12 (3501 seconds)


plot