HOME   LIST
‹–   –›

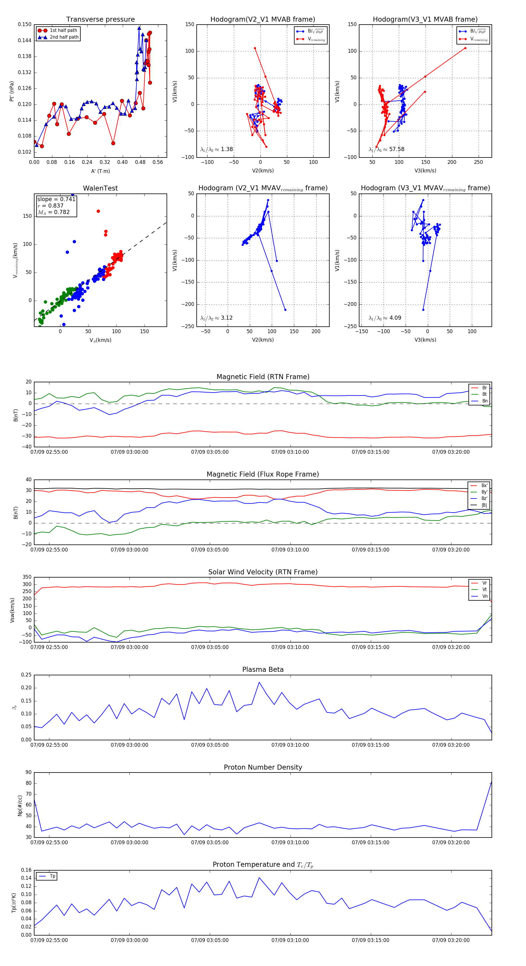
Flux Rope in 2024

Flux Rope Event 2024-07-09 02:54:04 ~ 2024-07-09 03:22:32 (1709 seconds)


plot