HOME   LIST
‹–   –›

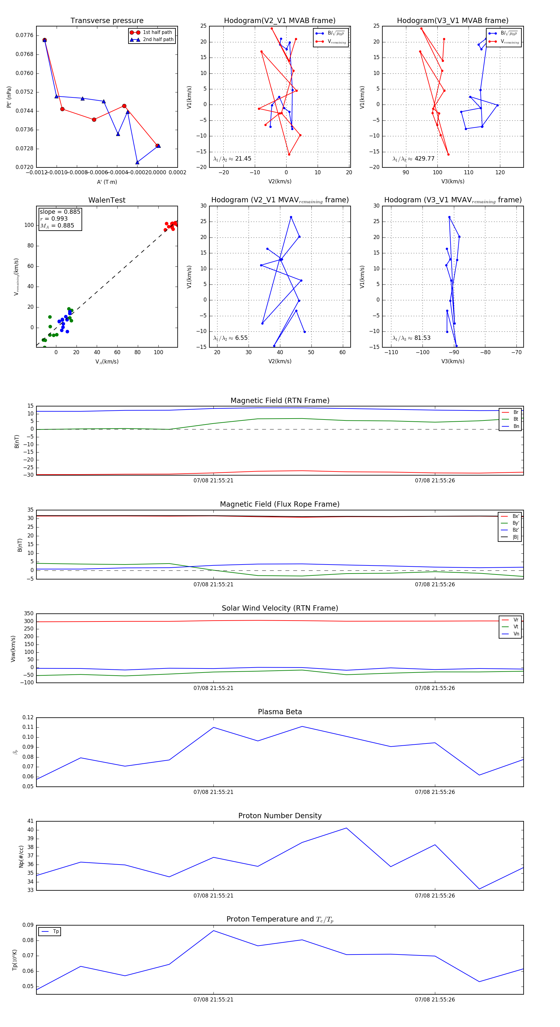
Flux Rope in 2024

Flux Rope Event 2024-07-08 21:55:17 ~ 2024-07-08 21:55:28 (12 seconds)


plot