HOME   LIST
‹–   –›

Flux Rope in 2024

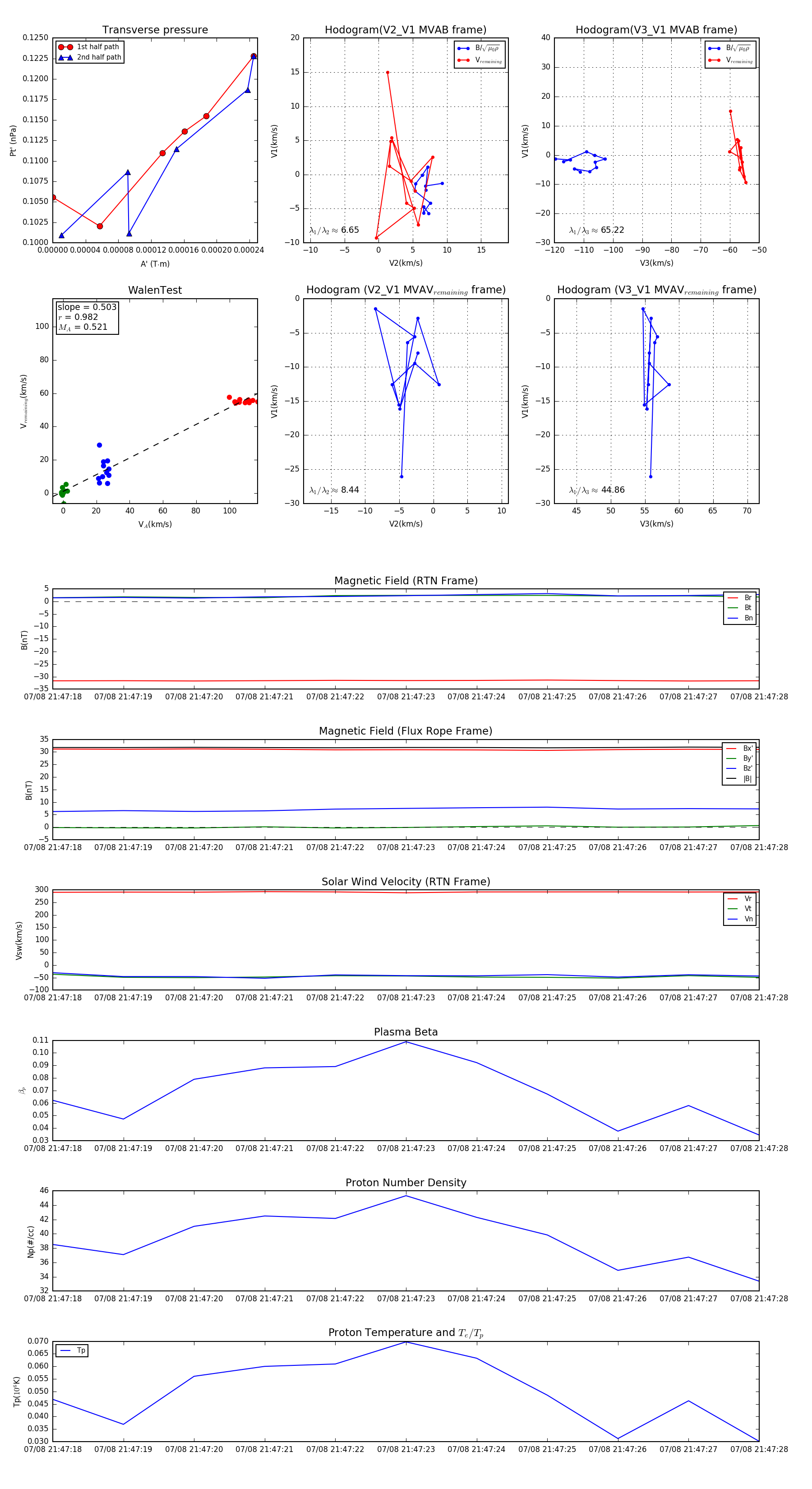
Flux Rope Event 2024-07-08 21:47:18 ~ 2024-07-08 21:47:28 (11 seconds)


plot