HOME   LIST
‹–   –›

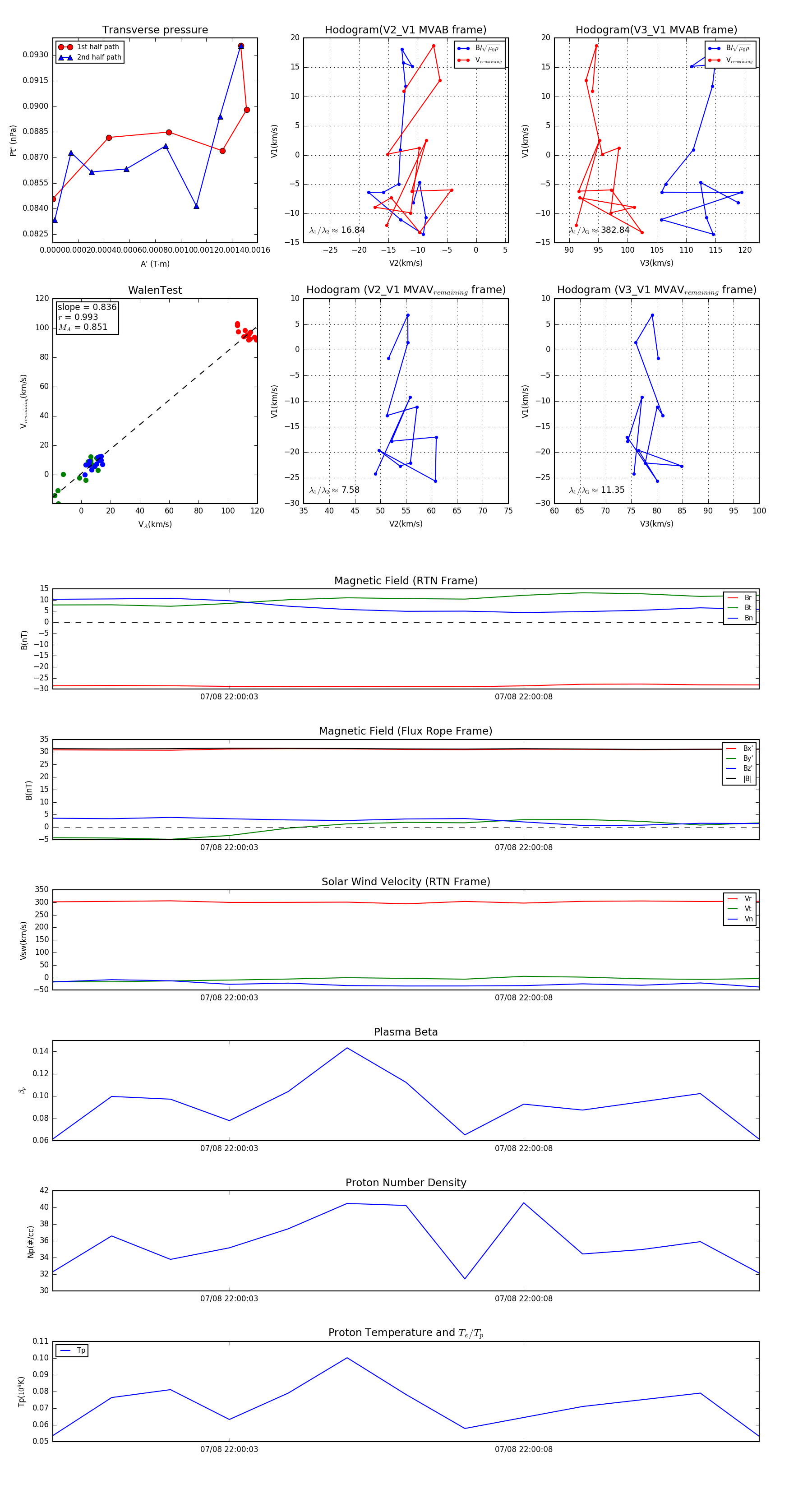
Flux Rope in 2024

Flux Rope Event 2024-07-08 22:00:00 ~ 2024-07-08 22:00:12 (13 seconds)


plot