HOME   LIST
‹–   –›

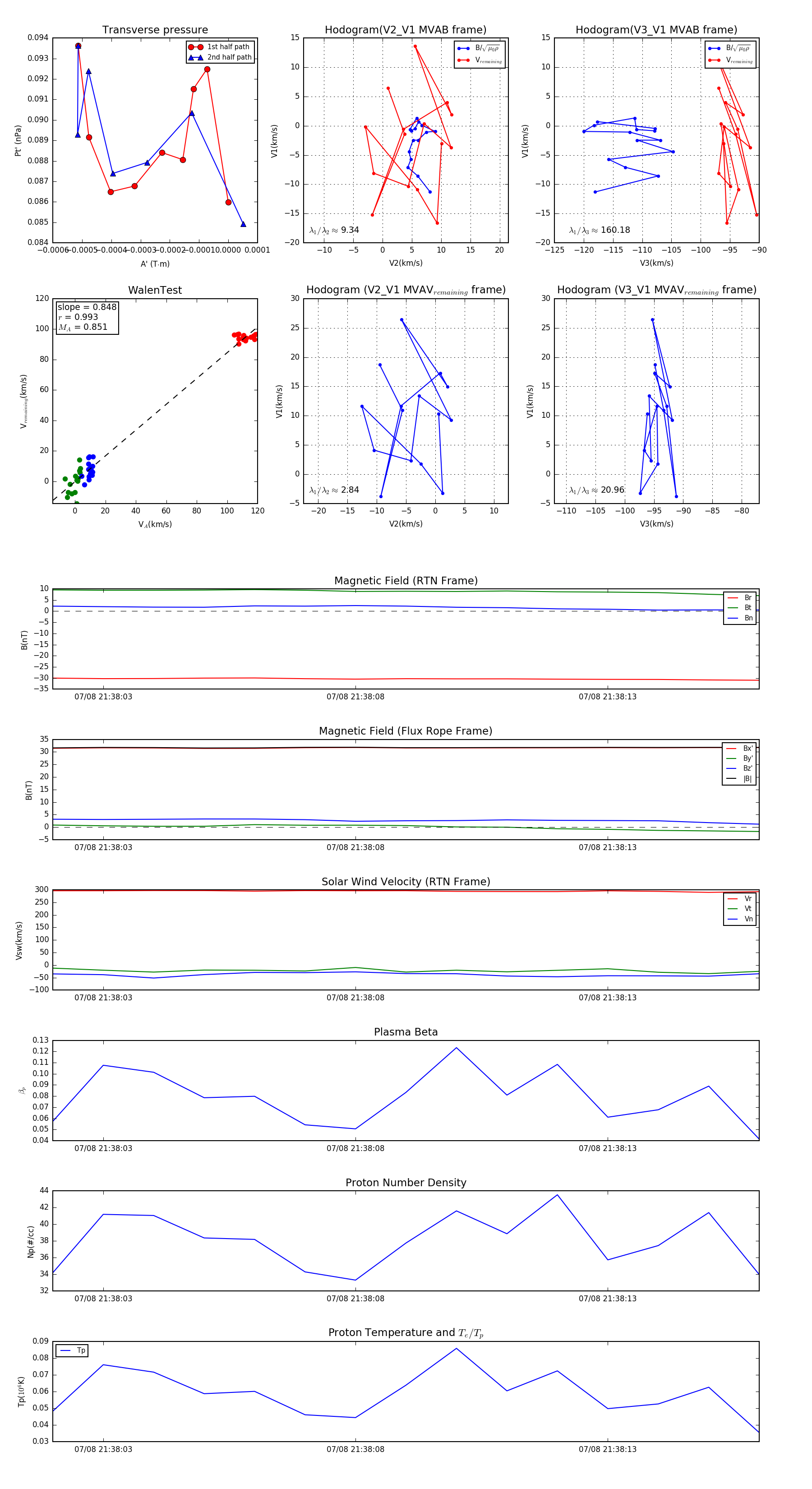
Flux Rope in 2024

Flux Rope Event 2024-07-08 21:38:02 ~ 2024-07-08 21:38:16 (15 seconds)


plot