HOME   LIST
‹–   –›

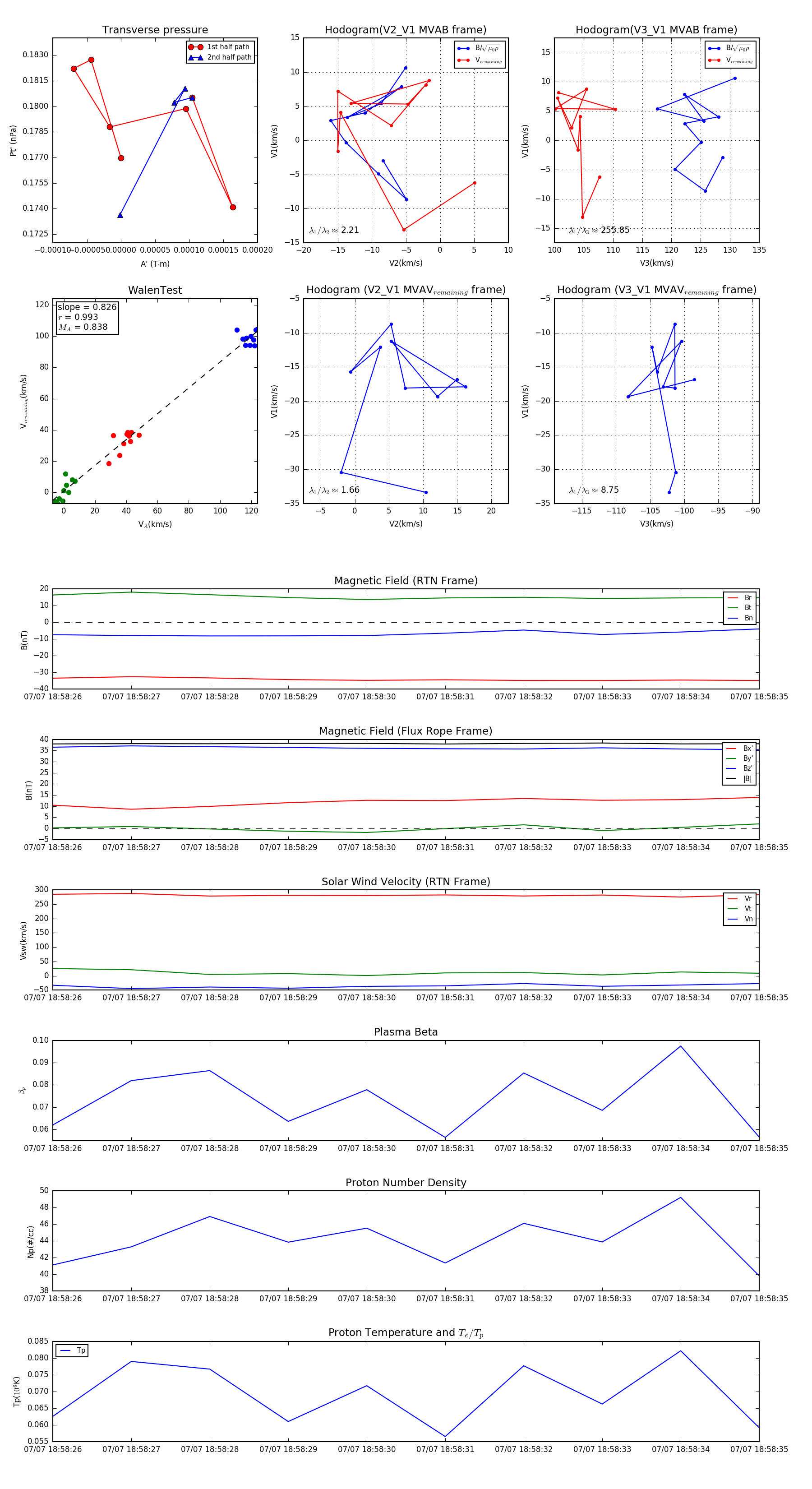
Flux Rope in 2024

Flux Rope Event 2024-07-07 18:58:26 ~ 2024-07-07 18:58:35 (10 seconds)


plot