HOME   LIST
‹–   –›

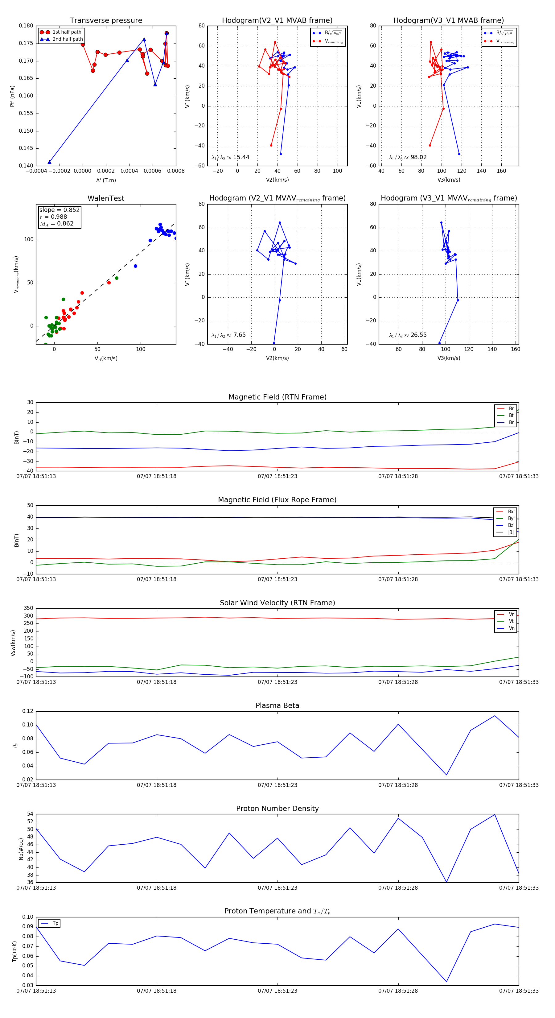
Flux Rope in 2024

Flux Rope Event 2024-07-07 18:51:13 ~ 2024-07-07 18:51:33 (21 seconds)


plot