HOME   LIST
‹–   –›

Flux Rope in 2024

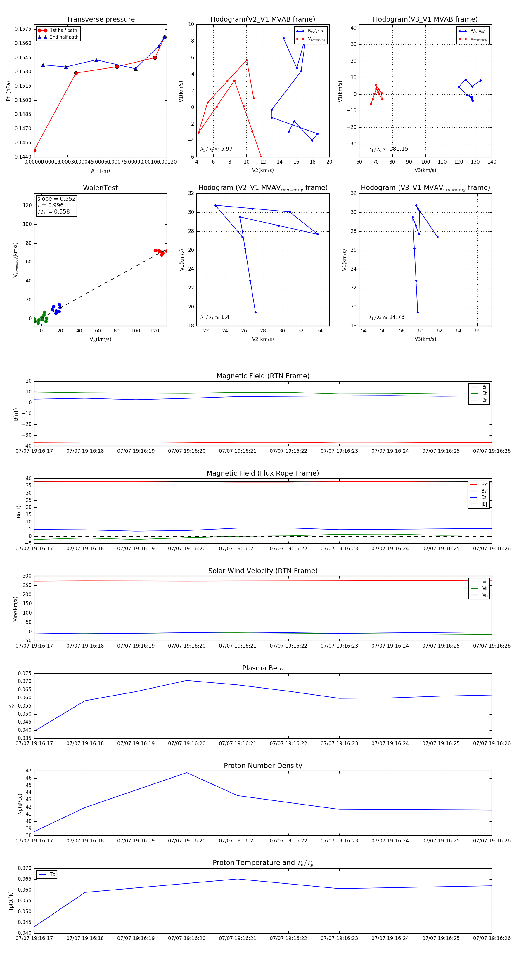
Flux Rope Event 2024-07-07 19:16:17 ~ 2024-07-07 19:16:26 (10 seconds)


plot