HOME   LIST
‹–   –›

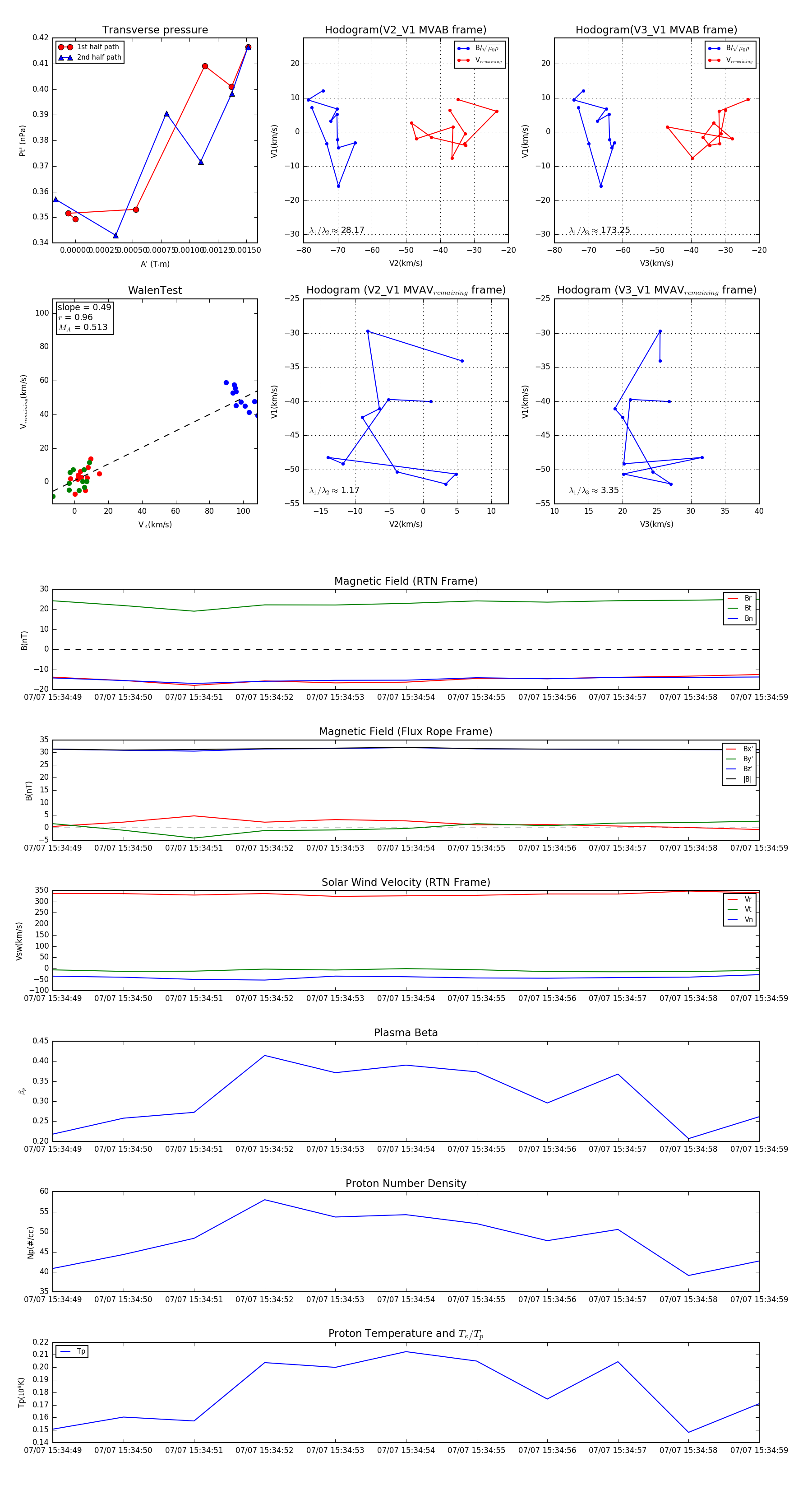
Flux Rope in 2024

Flux Rope Event 2024-07-07 15:34:49 ~ 2024-07-07 15:34:59 (11 seconds)


plot