HOME   LIST
‹–   –›

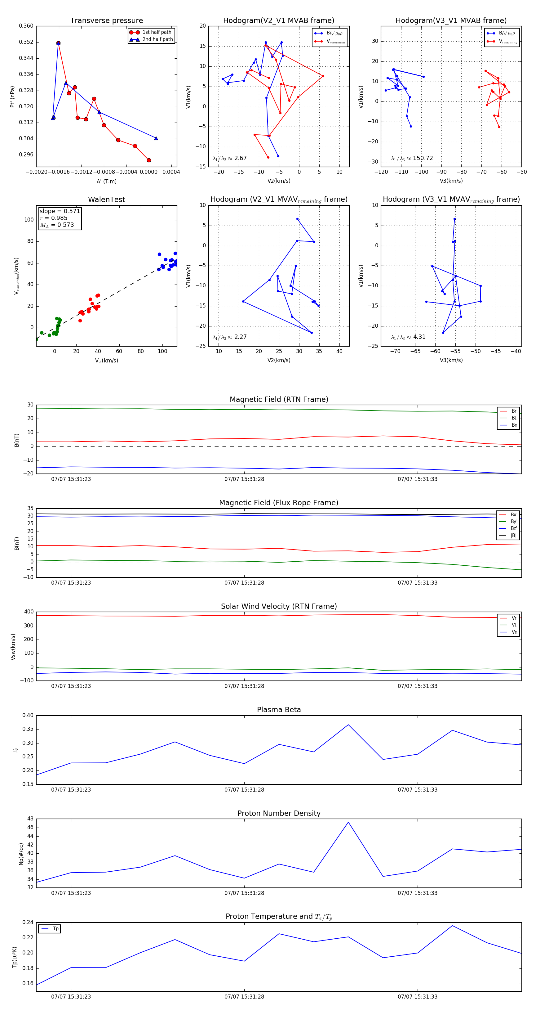
Flux Rope in 2024

Flux Rope Event 2024-07-07 15:31:22 ~ 2024-07-07 15:31:36 (15 seconds)


plot