HOME   LIST
‹–   –›

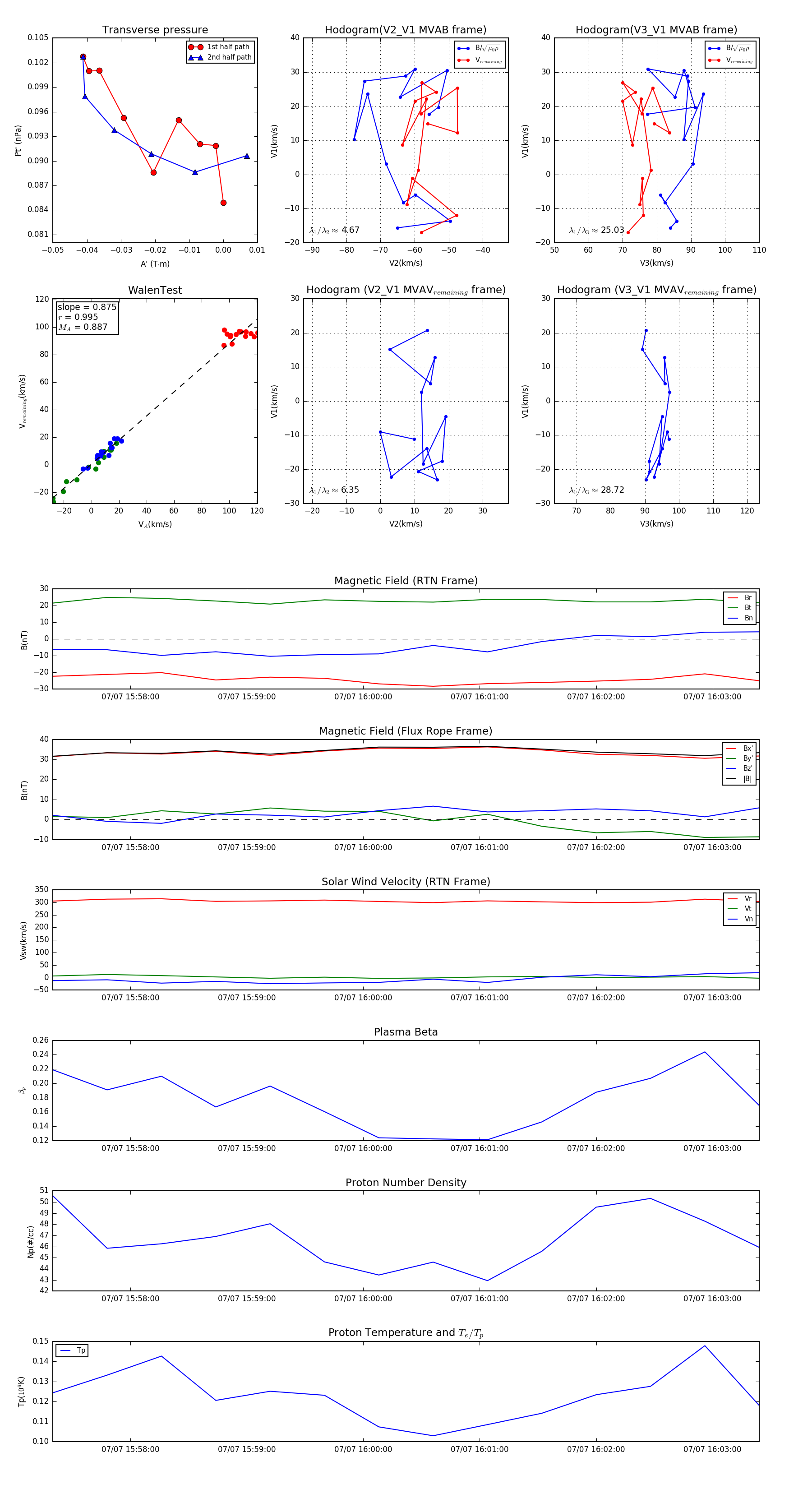
Flux Rope in 2024

Flux Rope Event 2024-07-07 15:57:20 ~ 2024-07-07 16:03:24 (365 seconds)


plot