HOME   LIST
‹–   –›

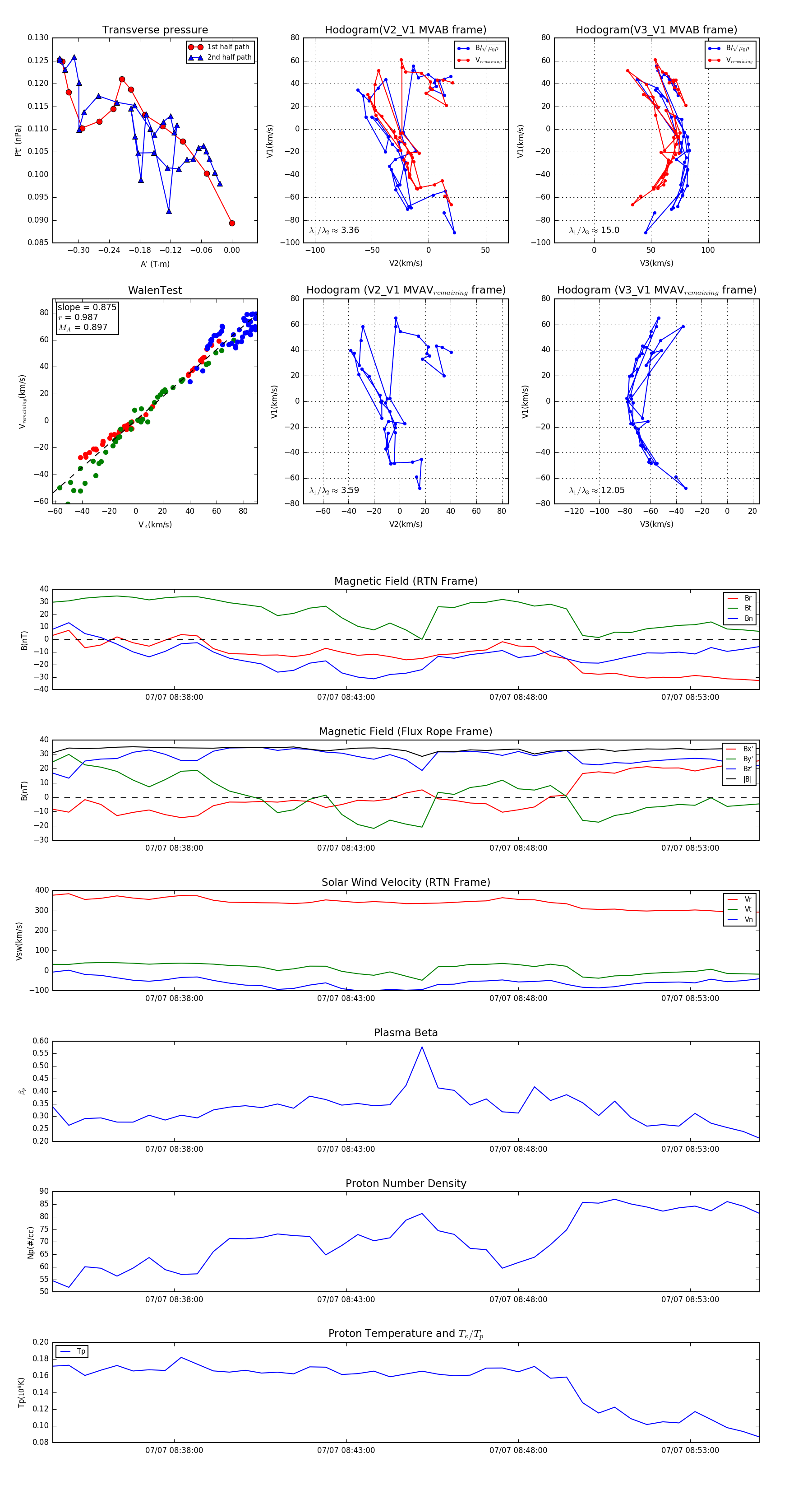
Flux Rope in 2024

Flux Rope Event 2024-07-07 08:34:28 ~ 2024-07-07 08:55:00 (1233 seconds)


plot