HOME   LIST
‹–   –›

Flux Rope in 2024

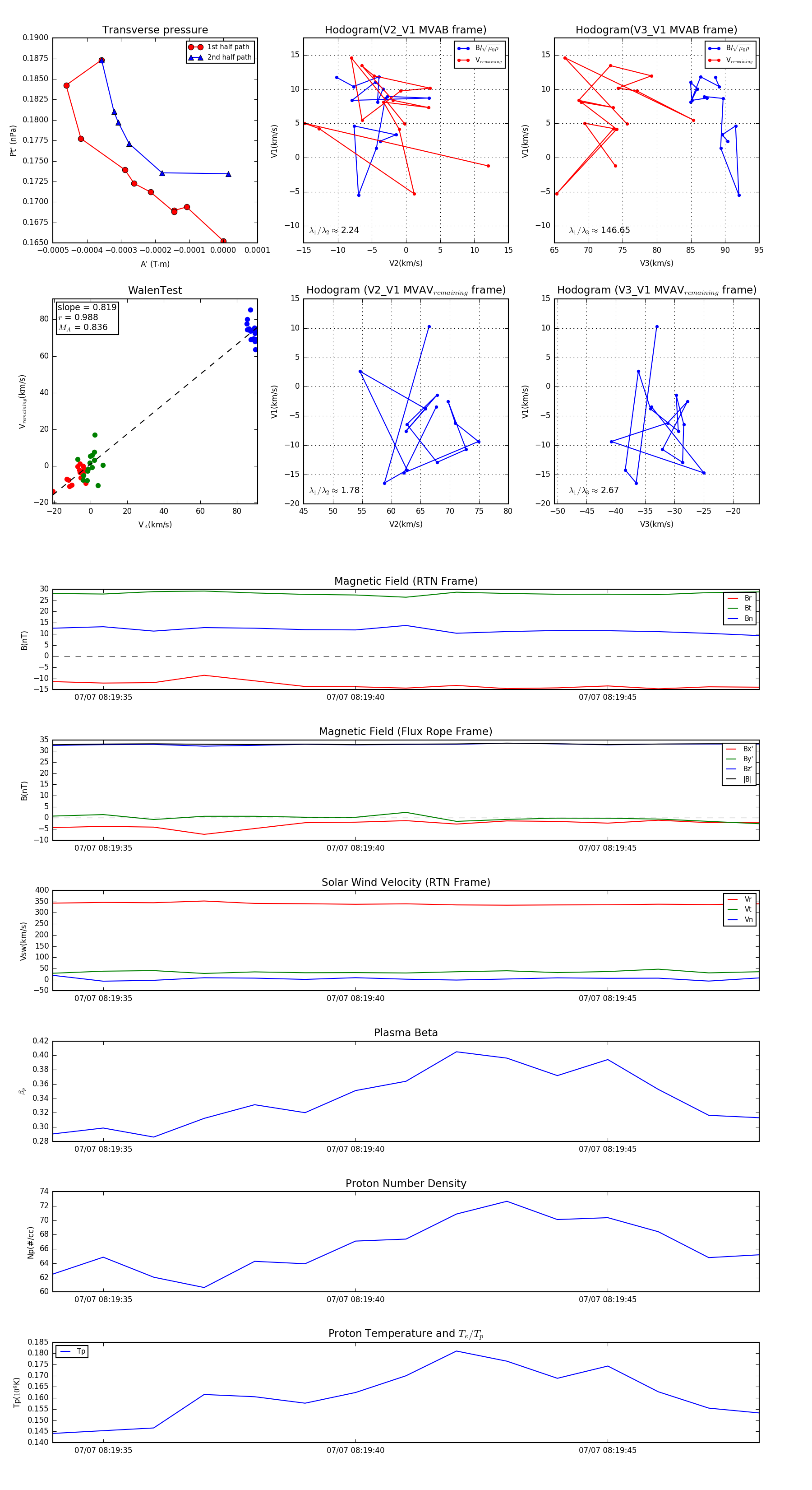
Flux Rope Event 2024-07-07 08:19:34 ~ 2024-07-07 08:19:48 (15 seconds)


plot