HOME   LIST
‹–   –›

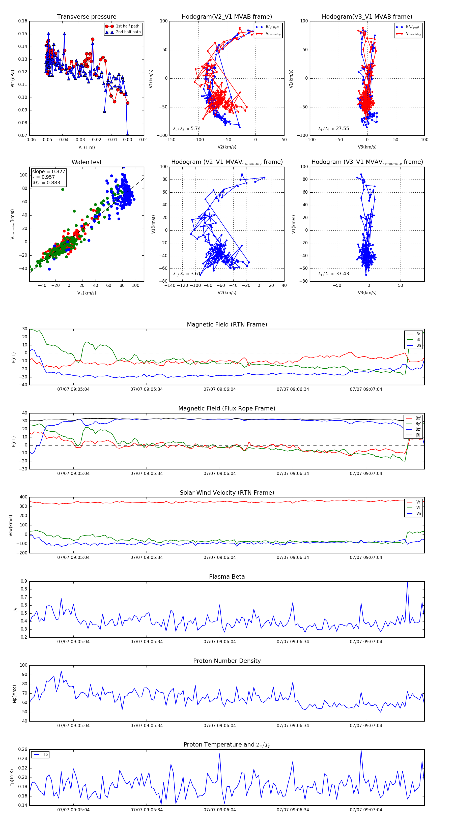
Flux Rope in 2024

Flux Rope Event 2024-07-07 09:04:46 ~ 2024-07-07 09:07:28 (163 seconds)


plot