HOME   LIST
‹–   –›

Flux Rope in 2024

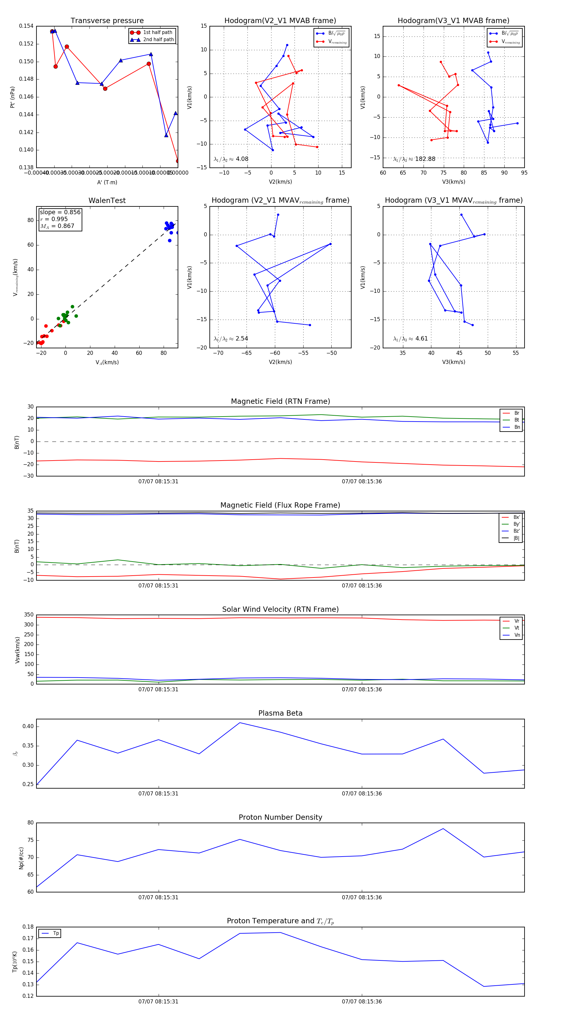
Flux Rope Event 2024-07-07 08:15:28 ~ 2024-07-07 08:15:40 (13 seconds)


plot