HOME   LIST
‹–   –›

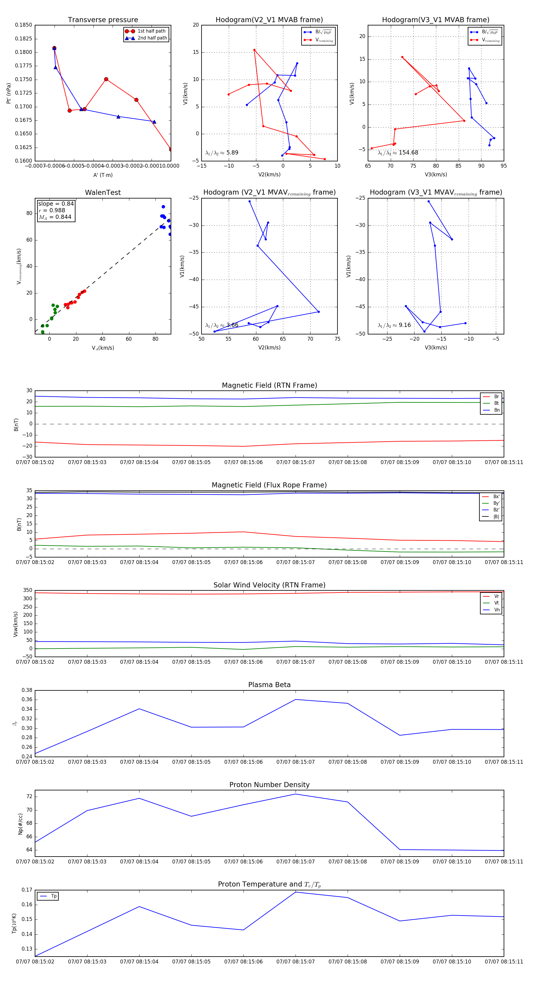
Flux Rope in 2024

Flux Rope Event 2024-07-07 08:15:02 ~ 2024-07-07 08:15:11 (10 seconds)


plot