HOME   LIST
‹–   –›

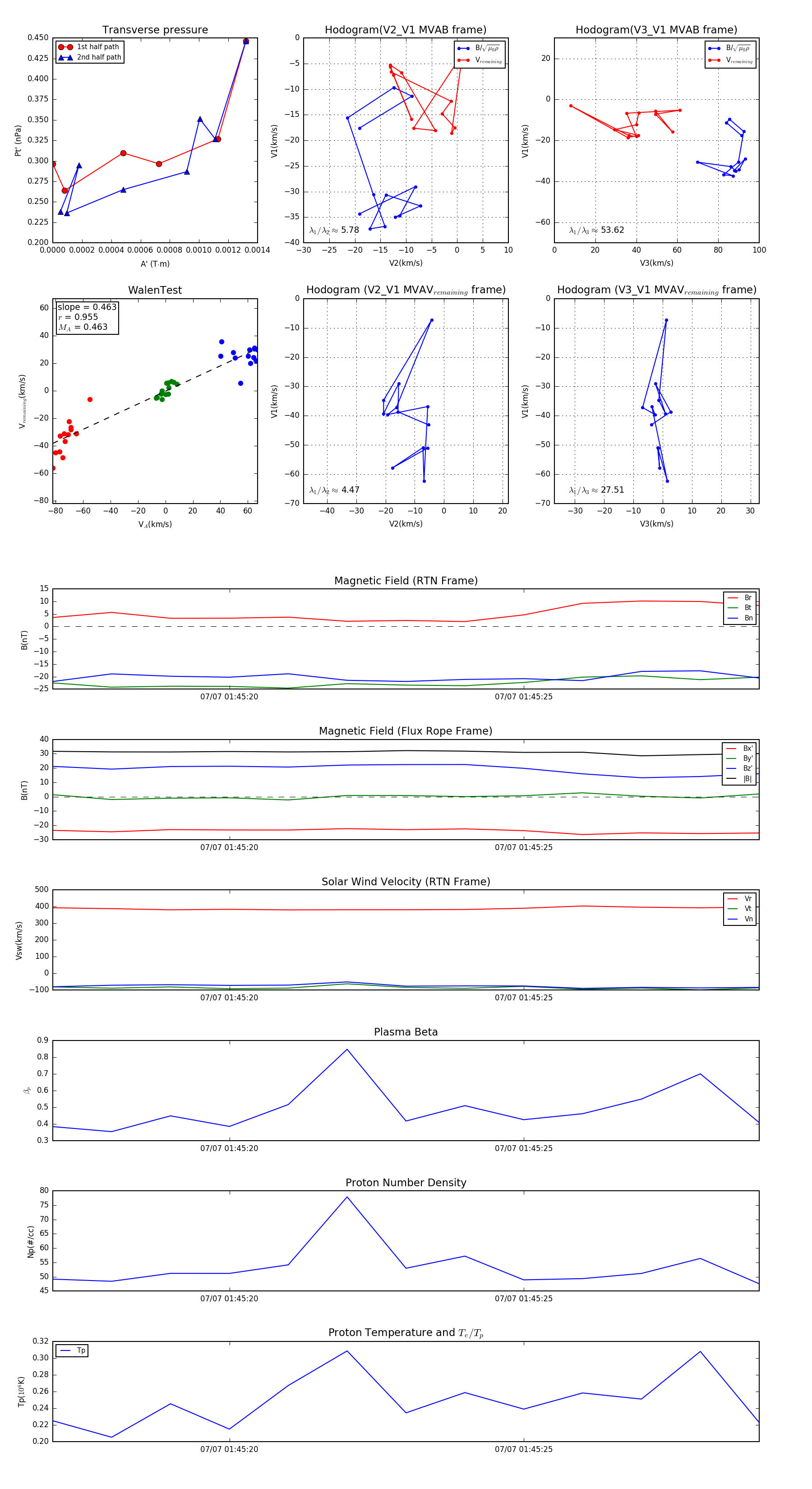
Flux Rope in 2024

Flux Rope Event 2024-07-07 01:45:17 ~ 2024-07-07 01:45:29 (13 seconds)


plot