HOME   LIST
‹–   –›

Flux Rope in 2024

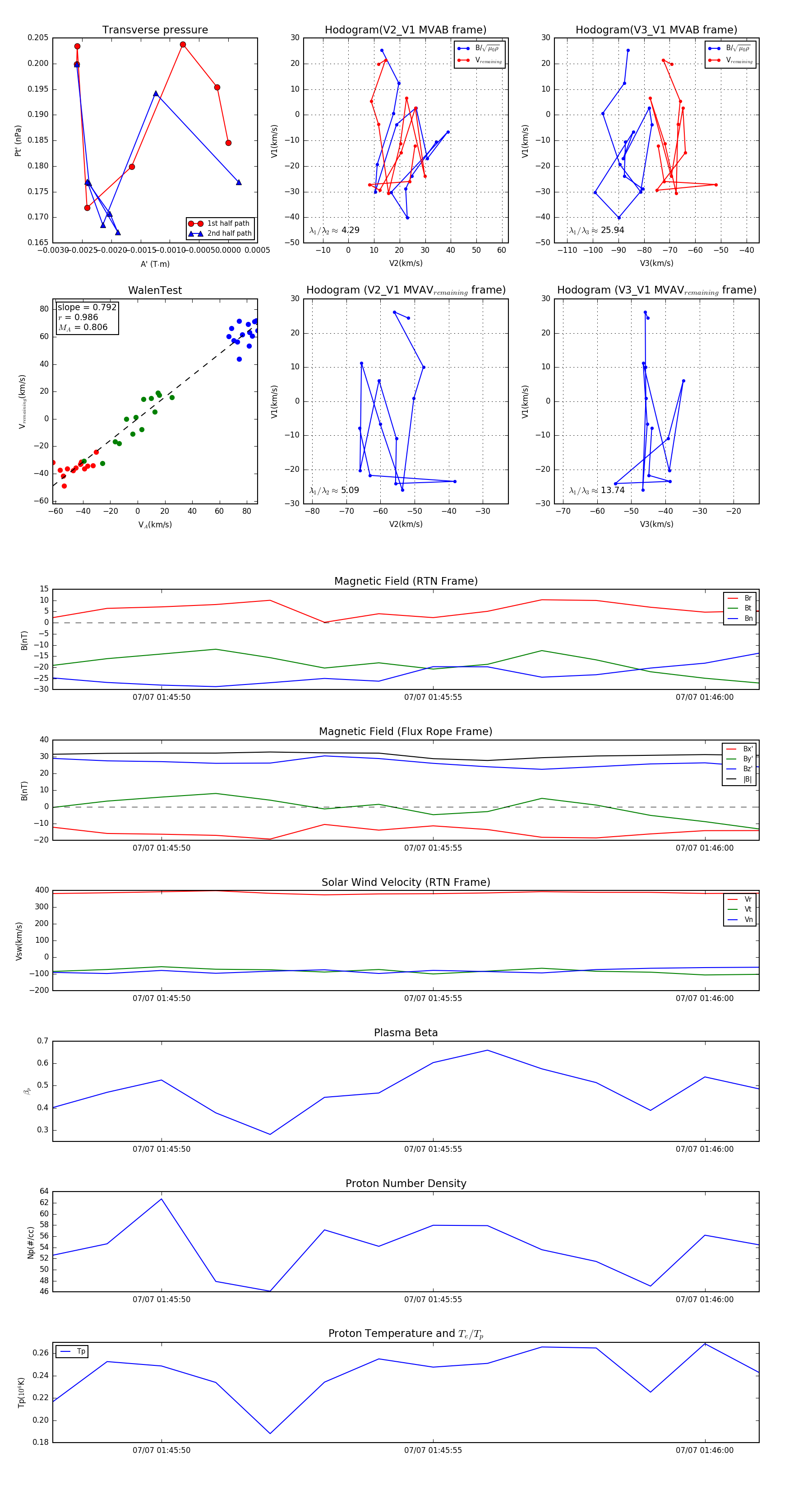
Flux Rope Event 2024-07-07 01:45:48 ~ 2024-07-07 01:46:01 (14 seconds)


plot