HOME   LIST
‹–   –›

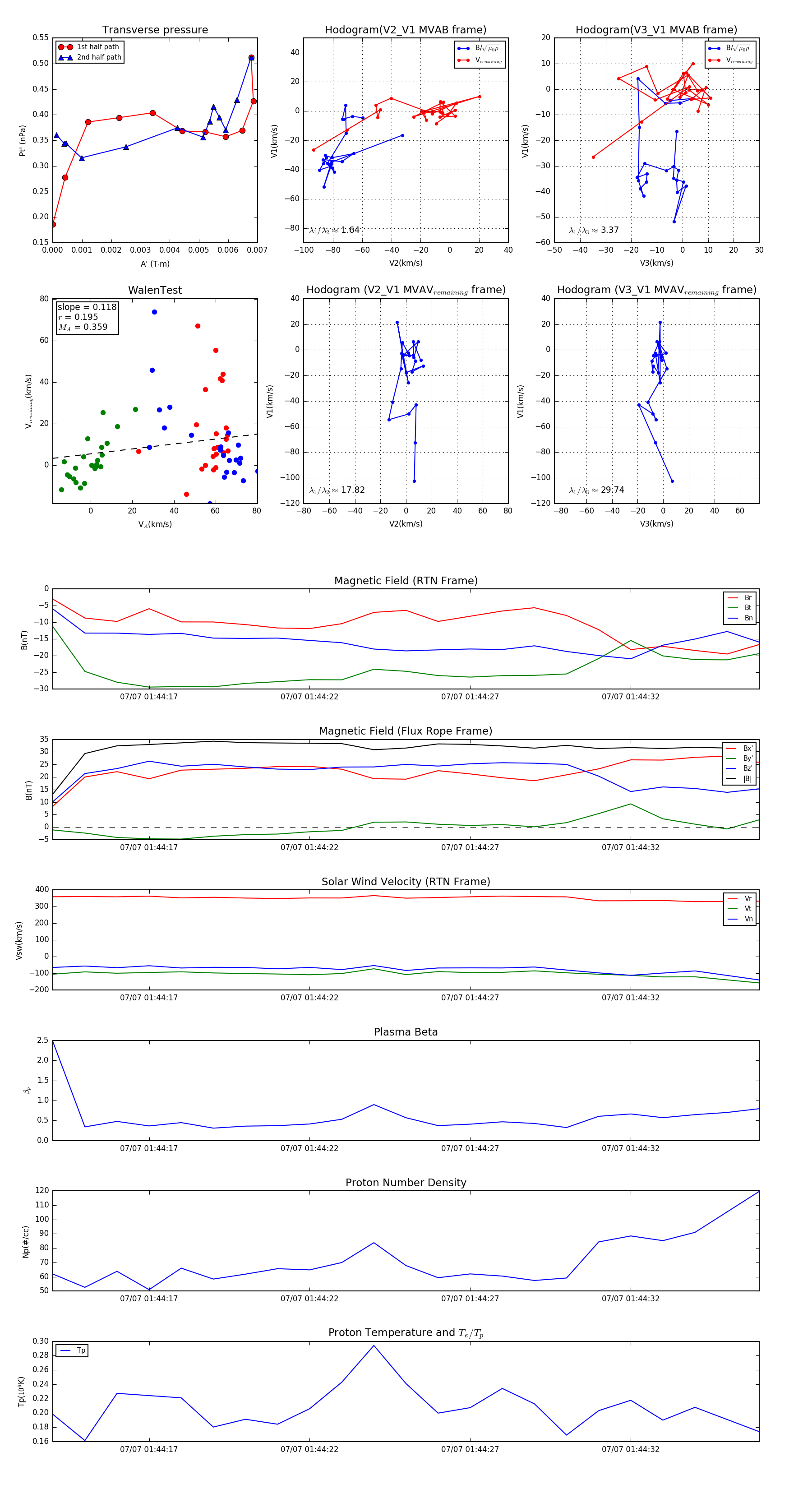
Flux Rope in 2024

Flux Rope Event 2024-07-07 01:44:14 ~ 2024-07-07 01:44:36 (23 seconds)


plot