HOME   LIST
‹–   –›

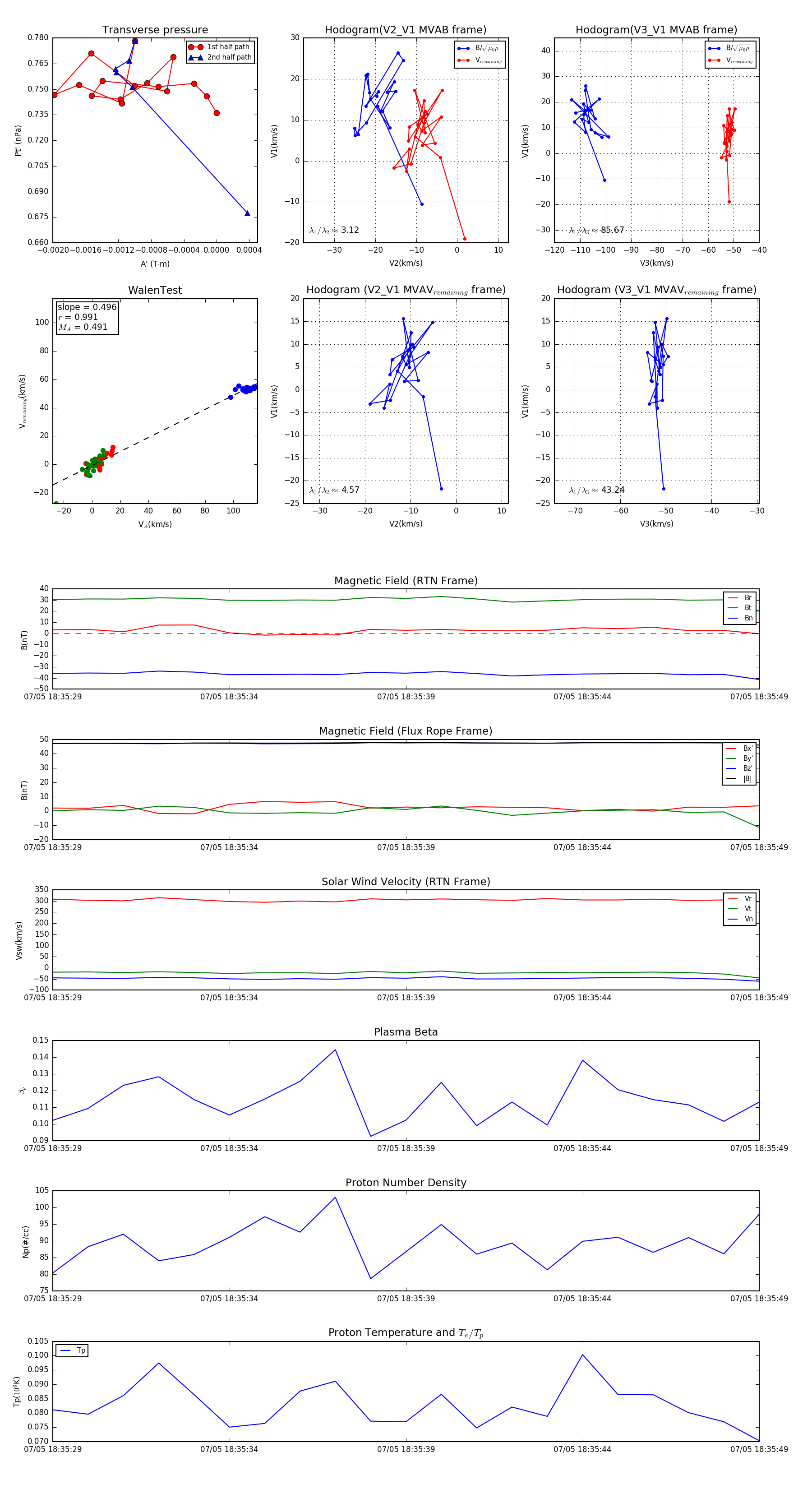
Flux Rope in 2024

Flux Rope Event 2024-07-05 18:35:29 ~ 2024-07-05 18:35:49 (21 seconds)


plot