HOME   LIST
‹–   –›

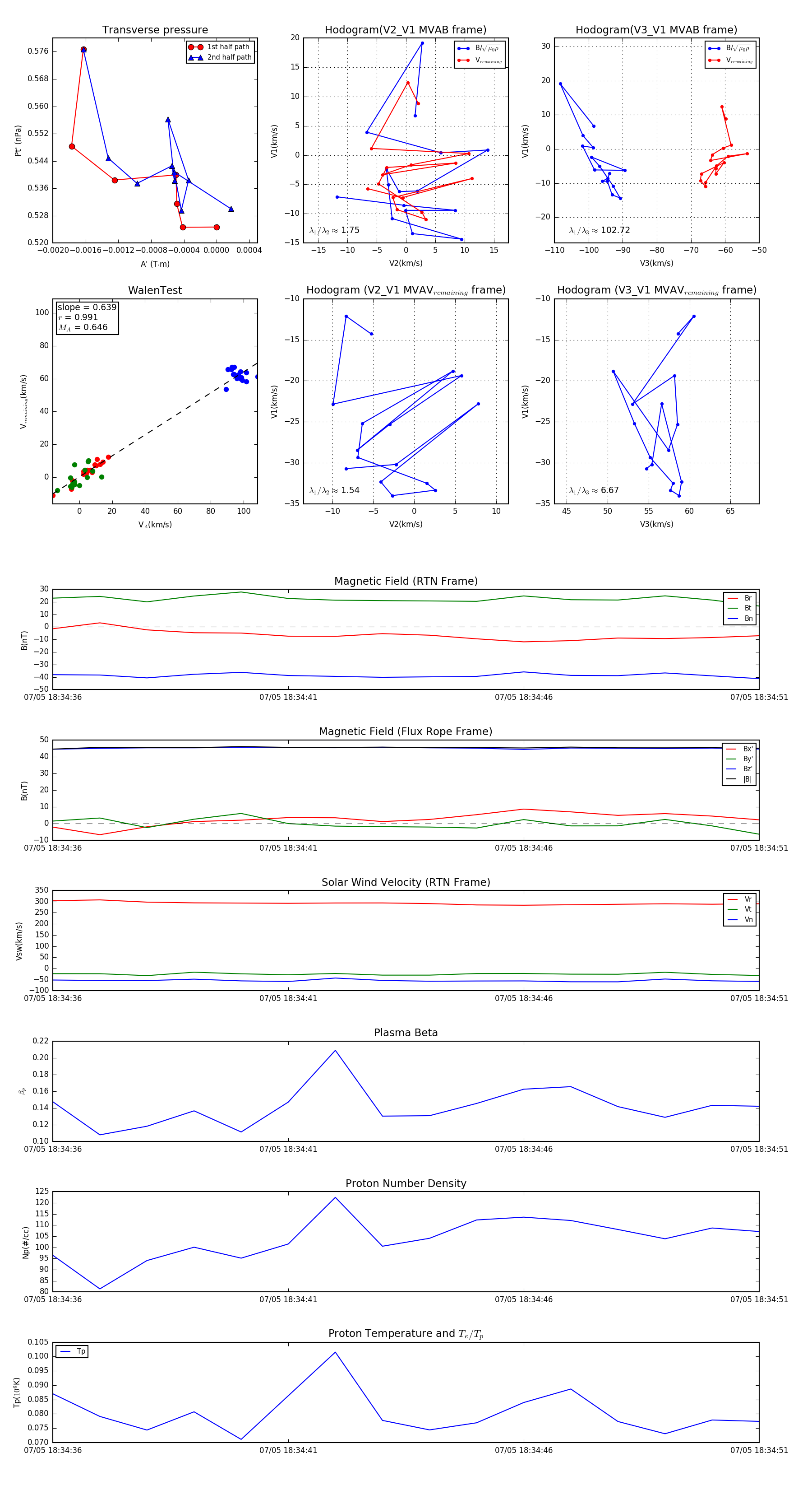
Flux Rope in 2024

Flux Rope Event 2024-07-05 18:34:36 ~ 2024-07-05 18:34:51 (16 seconds)


plot