HOME   LIST
‹–   –›

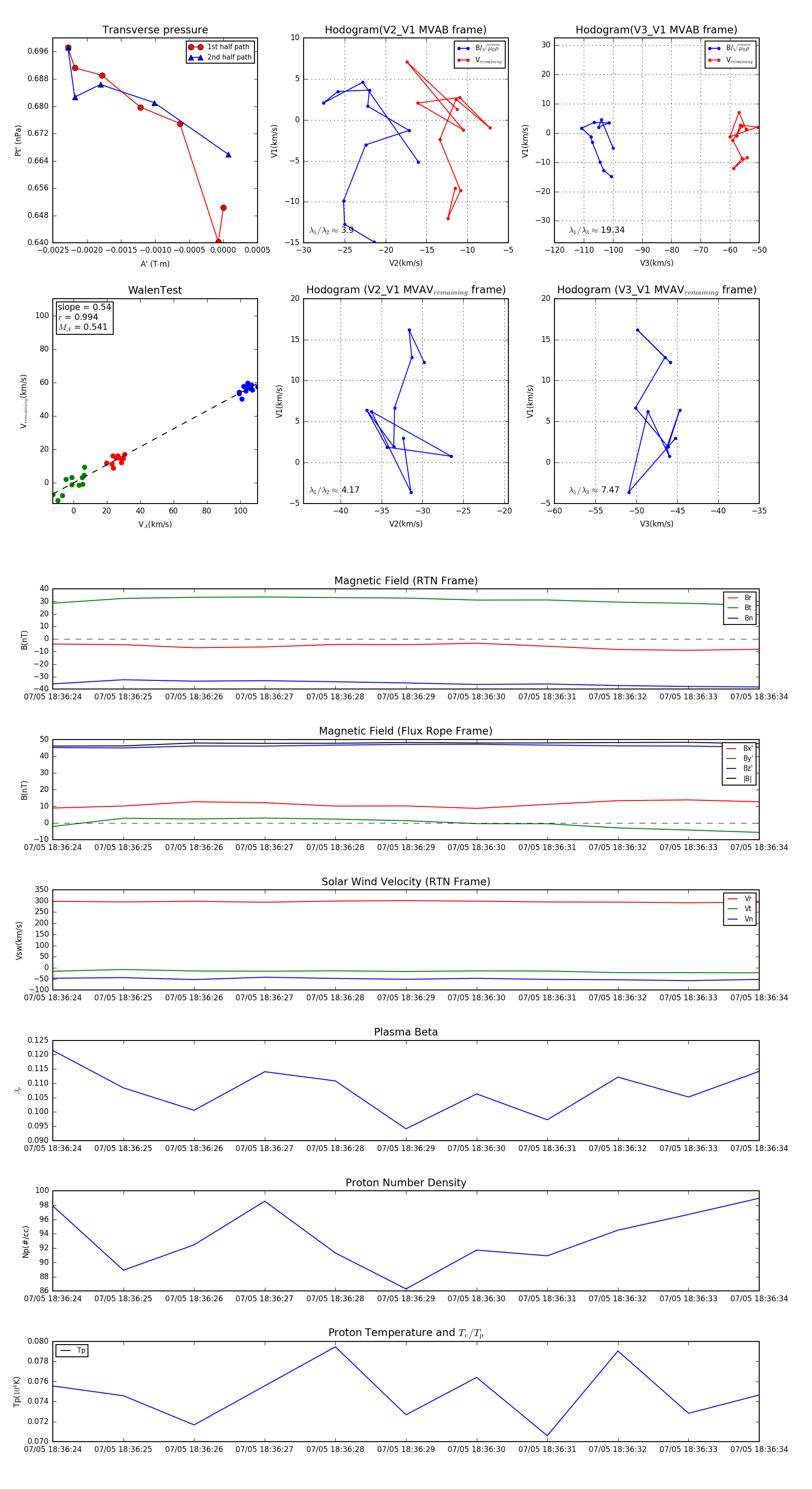
Flux Rope in 2024

Flux Rope Event 2024-07-05 18:36:24 ~ 2024-07-05 18:36:34 (11 seconds)


plot