HOME   LIST
‹–   –›

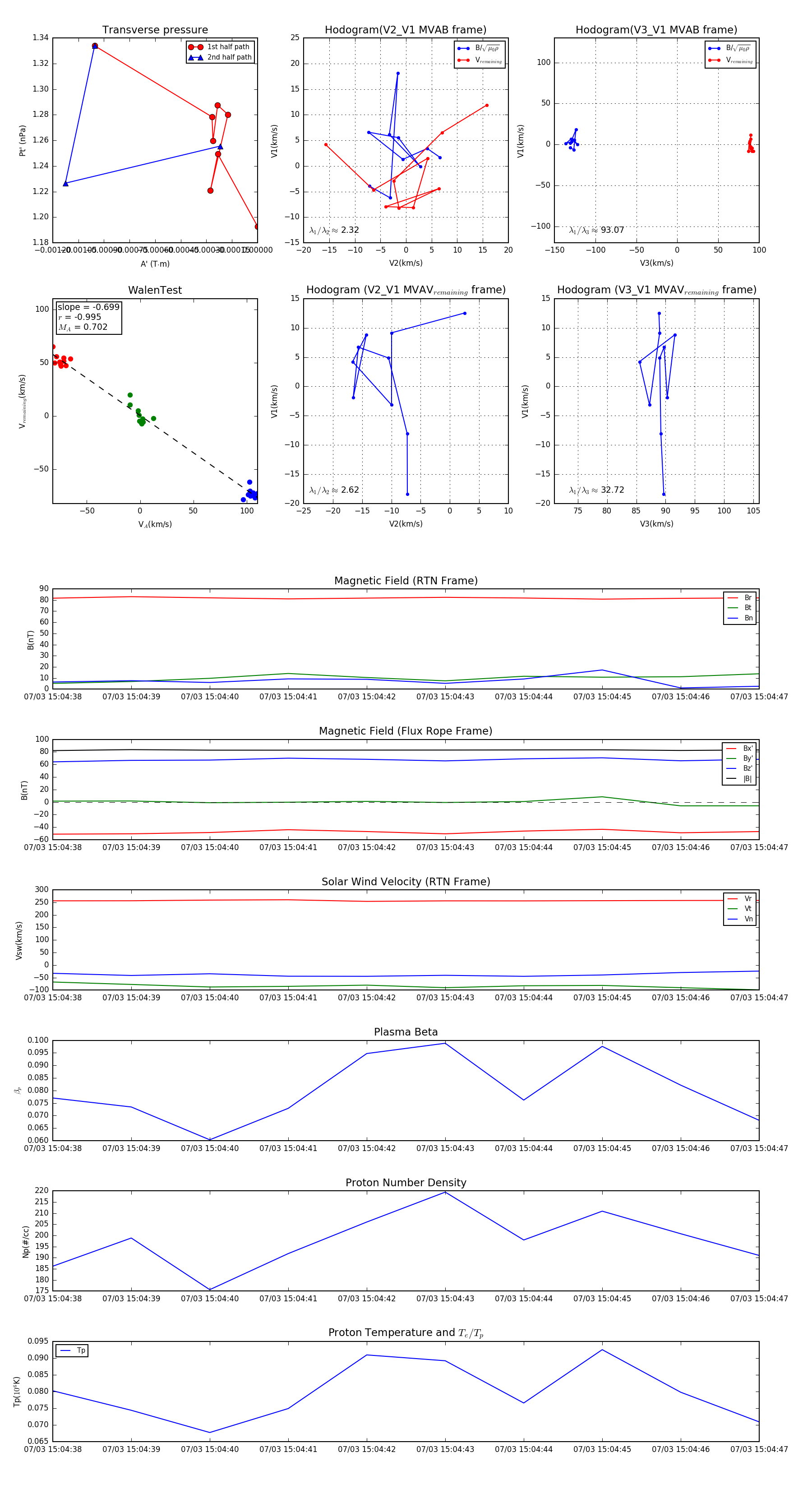
Flux Rope in 2024

Flux Rope Event 2024-07-03 15:04:38 ~ 2024-07-03 15:04:47 (10 seconds)


plot