HOME   LIST
‹–   –›

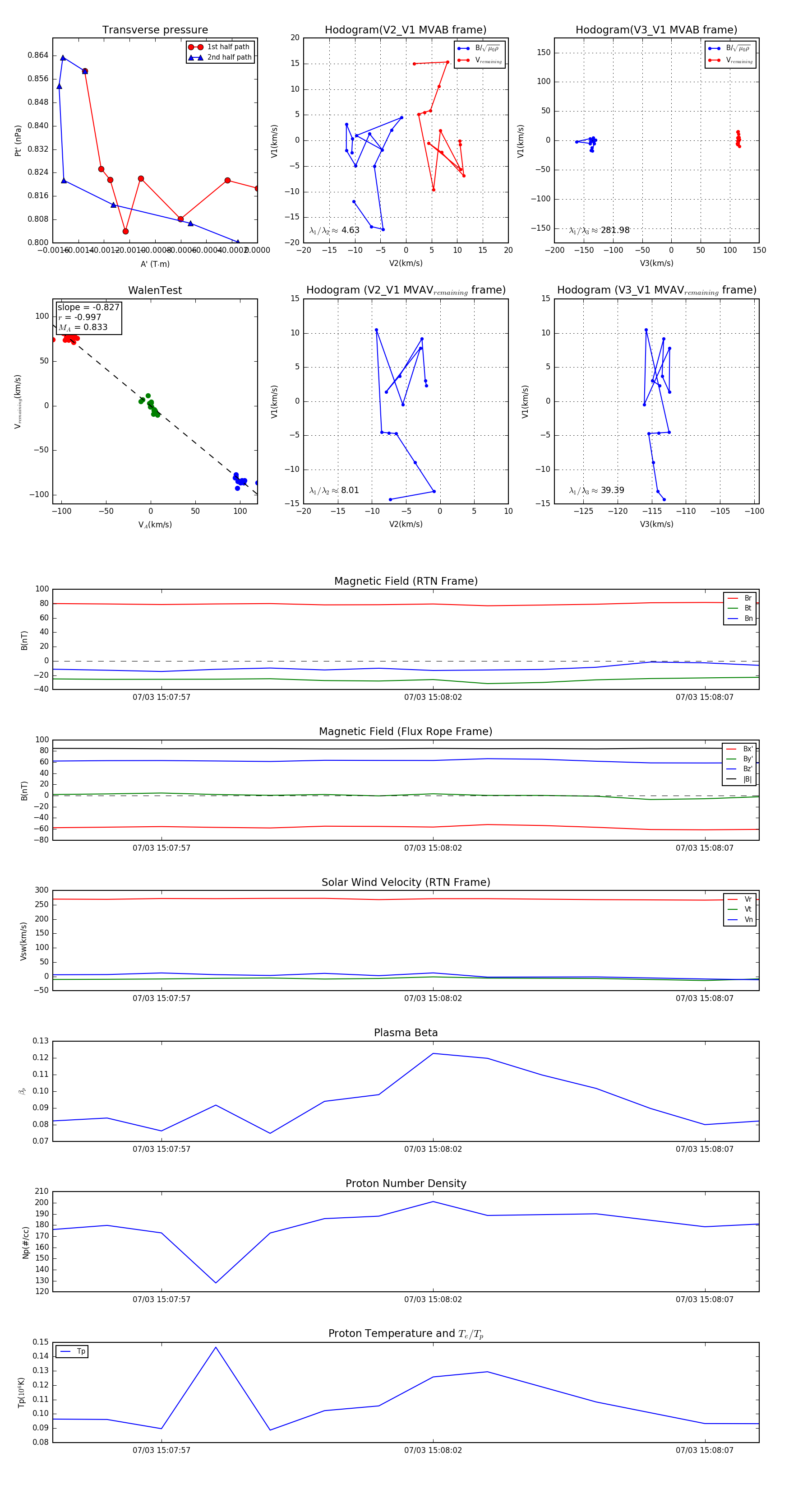
Flux Rope in 2024

Flux Rope Event 2024-07-03 15:07:55 ~ 2024-07-03 15:08:08 (14 seconds)


plot