HOME   LIST
‹–   –›

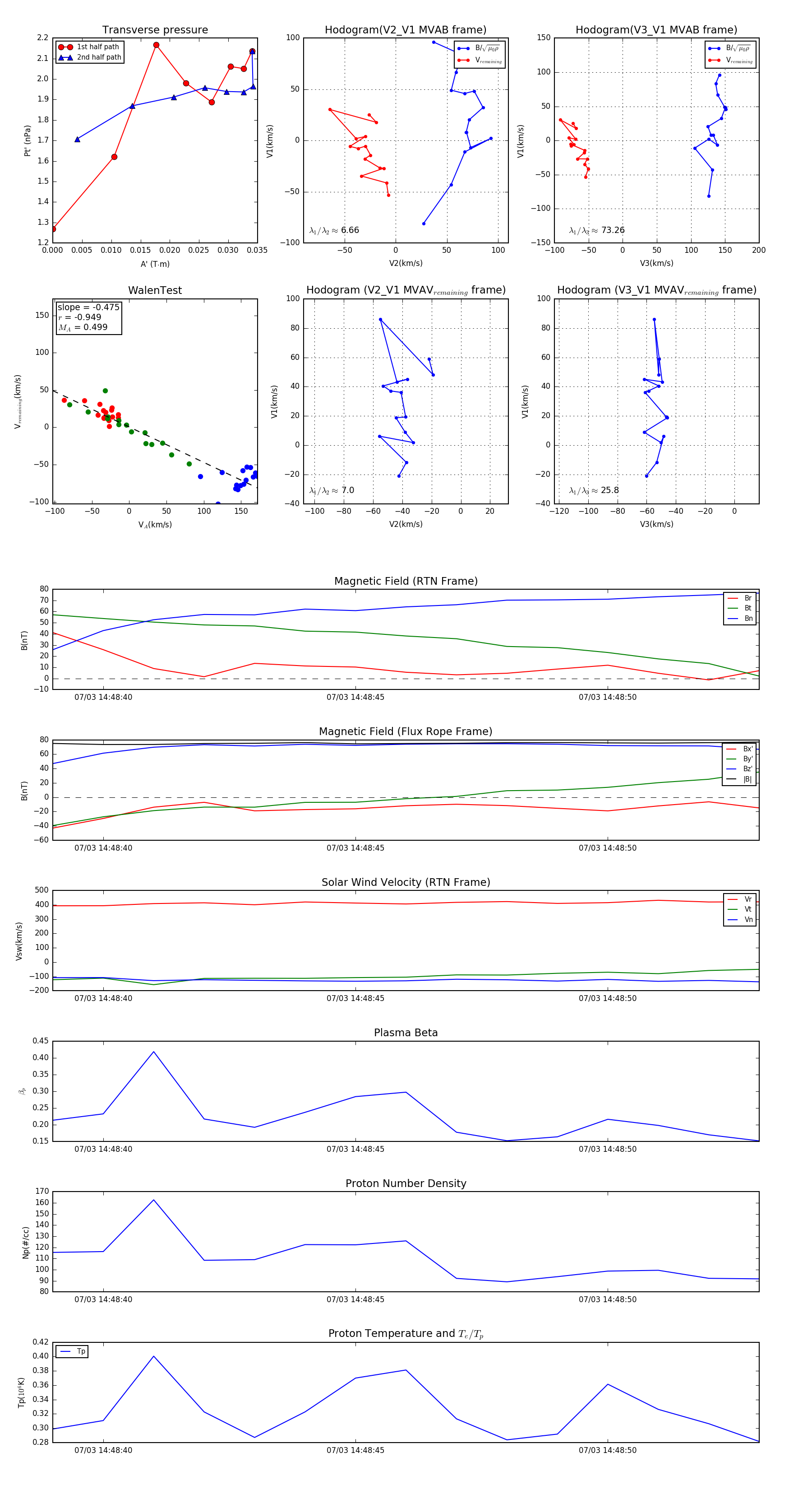
Flux Rope in 2024

Flux Rope Event 2024-07-03 14:48:39 ~ 2024-07-03 14:48:53 (15 seconds)


plot